Articles in this Volume

Research Article Open Access
The Development Status and Prospects of Direct Seawater Electrolysis for Hydrogen Production
Article thumbnail
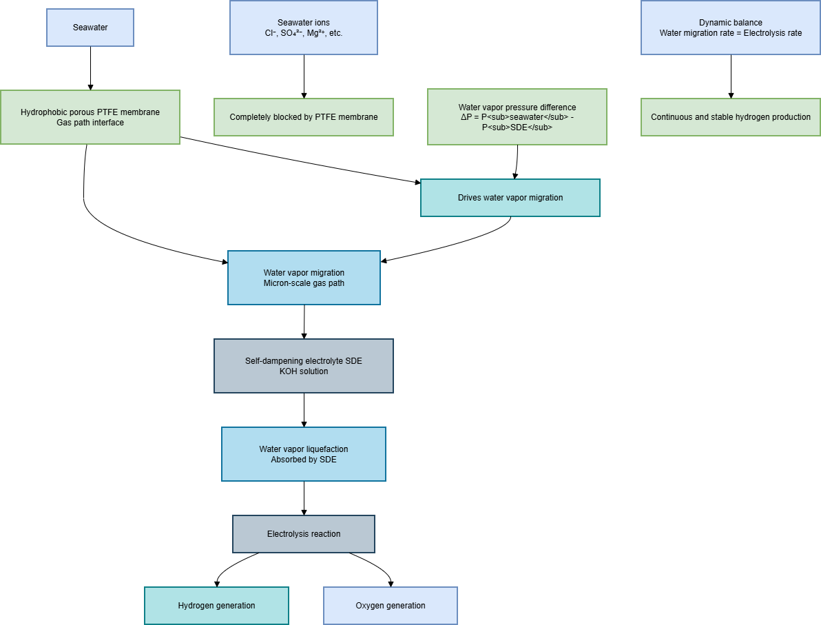
The in-situ direct electrolysis of seawater for hydrogen production without desalination is a promising green hydrogen production method. Its core lies in achieving efficient blocking of seawater ions and efficient supply of pure water through the phase transition migration mechanism. This paper systematically reviews the principal evolution, key material optimization, and system integration progress of this technology, and focuses on analyzing the impact of waterproof breathable membranes, self-hydrating electrolytes, and efficient catalysts on the system performance. The research shows that this technology has achieved coupling operation with offshore wind power and has demonstrated good stability and adaptability in real marine environments. Although there are still challenges in catalyst cost and system scale-up, through the improvement of standard systems, the establishment of industrial chains, and the innovation of application models, this technology is expected to achieve commercial application within the next decade. In addition, continued cross-disciplinary collaboration is expected to further accelerate the technological refinement and practical deployment of seawater electrolysis systems.
Show more
Read Article PDF
Cite
Research Article Open Access
Selective Laser Melting Application in Die Casting Industry
This paper reviews the current progress of Selective Laser Melting (SLM) tooling applications within the die casting industry. The primary sources for this review include professional interviews, conference presentations from the China Diecasting & China Nonferrous 2025 exhibition, and relevant academic literature. The main objective is to provide readers with up-to-date information on various commercial applications of SLM tooling. Three notable application cases are the focus: 1) conformal cooling channels (CCC), 2) metal grafting printing, and 3) permeable steel. Various commercial SLM-produced tooling products are examined and their performance is compared against traditionally manufactured counterparts. The economic viability of SLM-produced parts is also discussed, outlining both benefits and limitations to clarify industry cost preferences. Furthermore, industrial policy guidance from the National Development and Reform Commission is considered to assess future opportunities for SLM tooling in die casting. Finally, a summary of consensus and opinions from the business community is presented to aid in understanding the potential future role and development trajectory of SLM technology.
Show more
Read Article PDF
Cite
Research Article Open Access
Sustainable and Environmentally Friendly Flame Retardants for Wood Materials Used in Construction
Article thumbnail
Wood is a material that widely used in construction due to its strength, renewability, and natural appearance. However, its flammability poses significant fire safety challenges in buildings. Traditional flame retardants are effective at reducing fire risks but often introduce new environmental and health hazards, such as toxic smoke and persistent pollution. In response, recent research has focused on developing sustainable and eco-friendly flame retardants for wood. This paper reviews several categories of these newer solutions, including bio-based compounds derived from plants, fully degradable additives, and non-toxic inorganic materials. It examines how these substances work to protect wood by slowing ignition, promoting char formation, and creating physical barriers to flames. The paper also discusses different manufacturing and application methods, highlighting how they affect performance, cost, and real-world use. By comparing traditional and sustainable approaches, the study emphasizes the potential for safer, greener fire protection technologies to play a major role in future construction.
Show more
Read Article PDF
Cite
Research Article Open Access
Three Types of Marine Renewable Energy and Their Optimal Development Conditions
In the face of the urgent need for global energy transformation, marine renewable energy with huge reserves has become a key direction. Among them, tidal energy, thermal energy, and salt gradient energy have garnered significant attention. However, the development conditions for the three are different, and a clear adaptation strategy has not yet been formed. The article aims to systematically study the optimal development conditions for these three new energy sources, providing a basis for route selection in different sea areas. Through principal analysis and feature comparison, the study clarified the fundamental differences in energy sources and technological paths among the optimal sea area characteristics. The results indicate that tidal energy is suitable for bays and estuaries with significant tidal ranges and enclosed topographies. Thermal energy can be harnessed in deep-water areas where there is a stable temperature difference between surface seawater and deep seawater. Salt gradient energy is concentrated at the estuaries of rivers with large discharge volumes, relying on the continuous salinity gradient. The successful practice of typical cases has verified the adaptability and technical feasibility of the above-mentioned sea area conditions. The conclusion emphasizes that the development of marine energy must adhere to the principle of adapting to local conditions. In the future, it should be promoted gradually based on the conditions of the sea areas and the maturity of technology, to maximize the supportive role of marine energy in the global energy transition.
Show more
Read Article PDF
Cite
Research Article Open Access
Recycling Technology and Energy Utilization of Marine Plastic Waste
Article thumbnail
Marine plastic pollution has accumulated on a large scale, seriously affecting human health and ecological balance. The main treatment methods, such as physical landfill and incineration, will produce a large amount of wastewater and waste gas in the treatment process, causing secondary pollution to the environment. To reduce the pollution of marine plastic waste and restore marine ecology, a more environmentally friendly and safe treatment method is needed to replace outdated technology. Through literature search and reading research, this paper discusses the new recovery and treatment technology and energy utilization technology, mainly including chemical degradation and recovery of monomer technology, thermal decomposition of plastic to produce liquid oil, and plastic waste gasification power generation technology. Among them, the energy treatment technology is very promising, but it still needs to overcome the limitations of large-scale use. In the future, China can combine the new technology of blue recycling and energy treatment to pilot in various regions and put it into use on a large scale after the technology is stable, so as to alleviate marine plastic pollution and realize "turning waste into treasure".
Show more
Read Article PDF
Cite
Research Article Open Access
Health Impacts of Air Pollutants from the Coal-Fired Power Sector
Coal-fired power plants remain the primary baseload electricity source in many countries, yet the substantial particulate matter generated during combustion poses a long-term threat to human health. This paper synthesizes and analyzes recent advances in research on air pollution from the coal-fired power sector and its health impacts, with in-depth discussions centered on emission characteristics, exposure risks, biological mechanisms, and mitigation strategies. It first identifies the major pollutant types emitted from coal-fired plants and describes their spatiotemporal distribution in representative regions (e.g., Beijing–Tianjin–Hebei), integrating monitoring data and model analyses to reveal the influence of regional transport and seasonal meteorological conditions on pollution levels. From the perspective of occupational exposure, the paper highlights the long-term accumulation risks of dust, toxic organics, and heavy metals faced by frontline power-plant workers, drawing on on-site measurements and biomarker data to demonstrate their heightened health vulnerability. On the mechanistic level, it explains how air pollutants can trigger respiratory, cardiovascular, and neurological disorders through pathways involving inflammatory responses, oxidative stress, endothelial injury, and genetic and epigenetic alterations. The governance section summarizes the achievements of China’s ultra-low-emission retrofits, identifies shortcomings in occupational protection and health-oriented standard systems, and proposes future directions, including enhanced exposure monitoring, long-term cohort studies, and interdisciplinary research. This study aims to provide scientific evidence for health risk assessment and policy optimization.
Show more
Read Article PDF
Cite
Research Article Open Access
China's New Energy Buildings Based on Renewable Energy Technologies
Article thumbnail
Reducing the energy consumption and carbon emissions of buildings is one of the key research topics nowadays. Researchers have discovered that there are already relevant new energy sources applied in buildings, but the issue of new energy buildings in China still lies in a research gap, lacking a unified understanding. Therefore, this study focuses on new energy buildings in China, while also paying attention to the related cutting-edge application technologies and supporting policies. Through collecting data related to new energy buildings and using methods of literature analysis and case studies, this paper discusses new energy buildings, photovoltaic integration (BIPV) with application prospects, and power storage direct flexible operation technology (PEDF). At the same time, it studies the current existing policies and regulations in China. The research finds that the application of BIPV and PEDF technologies in buildings can increase the proportion of renewable energy, improve the efficiency of the energy system, and play an important role in energy conservation and carbon reduction of buildings. However, these technologies also face challenges such as high costs, lack of technical standards, and imperfect management mechanisms. In terms of policies, China has established a relatively complete new energy policy system, but there is also a lack of specifications for new energy technologies. The research shows that BIPV and PEDF technologies have great application potential, and China's new energy policies still have room for improvement.
Show more
Read Article PDF
Cite
Research Article Open Access
Carbon Market Expansion and the Low-Carbon Transition of China’s Automotive Industry
Article thumbnail
Dealing with climate change is a serious issue for humanity in this century. China is a developing country with a large population and industrial industries, so it has an inescapable responsibility in the face of this issue. Therefore, its government has specifically introduced relevant policies to address this problem; thus, the Chinese Carbon Emission Trading Exchange (CCETE) was established. Therefore, the automotive industry will face dual emission reduction pressures from the market and policies. However, there is a lack of relevant research, and it is urgent to fill the gap. This article takes CCETE as the starting point, analyzes its impact on the automotive industry, and, based on relevant policies, explores the indirect effects of carbon markets through policy transmission, supply chain costs, and changes in market demand. It looks forward to the direct costs and transformation pressures brought about by the inclusion of quota management in commercial vehicles and manufacturing processes after expansion. In addition, this article reveals pathways such as carbon price fluctuations, evaluates the differential impact on traditional automakers and New Energy Vehicle (NEV) enterprises, and proposes a strategic path to achieve low-carbon transformation using green finance and reputation incentives. Research and interpret relevant market rules, analyze the transmission effect of carbon constraints in upstream industries, and sort out policy overlay constraints. The conclusion shows that the carbon market will drive up costs and force the greening of supply chains, and companies need to lay out low-carbon technologies in advance.
Show more
Read Article PDF
Cite
Research Article Open Access
Modification Strategies of Alginate-Based Composite Materials and Their Application in Eco-Friendly Packaging
The study aims at studying the use of alginate composite materials in eco-friendly packaging to address the plastic packaging pollution issue occurring all over the globe. This research paper illustrates the gathering sources and extraction processes of material alginate. The material has a number of significant benefits,including biodegradability, carbon negativity and biocompatibility and also existing application scenarios. This paper will examine the factors hindering the consumption of this technology. Some of these constraints include insufficient physico-mechanical properties of the material, high production costs and poor scalability in manufacturing. Based on this analysis, improvement strategies are proposed along three dimensions: blending with natural polymers, reinforcement with nanoparticles, and surface functionalization. In addition, three packaging prototypes were designed, including a high-moisture-barrier package for dry foods, an edible snack package, and a composite-structured hot beverage cup. Research shows that modified alginate-based materials can strike a balance between environmental compatibility and practical serviceability. This study provides theoretical insights and technical paths for the industrialization of these materials and their potential to substitute conventional plastic packaging.
Show more
Read Article PDF
Cite
Research Article Open Access
Comparison Between Hydrogen Fuel Cell Vehicles and Internal Combustion Engine Vehicles
Article thumbnail
Addressing vehicle emissions is a crucial issue in global air pollution control. Hydrogen-powered vehicles are considered the best form of pollution-free transportation. However, due to the development of hydrogen-powered cars not being perfect, the possibility of hydrogen-powered vehicles being widely used is being questioned. This article compares existing hydrogen-powered vehicles and internal combustion engine vehicles in terms of technological maturity, performance advantages of hydrogen fuel cells, pollution levels generated, and production difficulties. Besides, based on the analysis of hydrogen-powered vehicles on the market, this article found that Hydrogen Fuel Cell Vehicles (HFCVs) possess remarkable advantages such as zero pollution, high energy efficiency, and low noise. This represents an excellent solution to replace traditional internal combustion engine vehicles and reduce environmental pollution. Meanwhile, this article points out the disadvantages of HFCV, such as high cost, an undeveloped supply chain, and high safety risk, making them unsuitable for household use. But, as HFCV technology becomes well developed in the future and refueling stations become widespread in the future, HFCV will become the best choice to replace traditional internal combustion engine vehicles and help improve the environment.
Show more
Read Article PDF
Cite