Articles in this Volume

Research Article Open Access
CDBT-Unet: A Cross-Attention Transformer-Based Dual-Branch Encoder Framework for Colon Polyp Segmentation
Article thumbnail
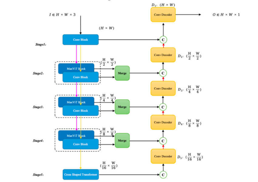
The advancement of colorectal cancer emphasizes how important it is for colonoscopic imaging to accurately segment polyps. Learning-based techniques have made significant progress in the field of polyp medical image segmentation; however, recurring issues such as the identification of small object segments, poorly defined lesion boundaries, and complex backgrounds still exist. In order to overcome these constraints, we introduce CDBT-Unet, a brand-new framework that enhances segmentation performance by integrating two significant innovations. Initially, the transformer layer's convolutional prior speeds up convergence and extracts the fine-grained local texture that is essential for tiny flat polyps. By prioritizing horizontal-vertical background relationships through cross-shaped attention, it improves boundary delineation in complex backgrounds by reducing computation and accelerating convergence. The intricate background and edge blurring issue of polyp segmentation is well-considered in this point. Second, in order to improve accuracy, our dual-path encoder uses the MaxViT block to strategically balance global dependency modeling and local feature preservation. Combining multilevel feature fusion with coordinate space focus mechanisms and channel refinement improves edge response in multiscale fusion. The issue of boundary blurring is the main focus. Under the same experimental setup, our model outperforms the state-of-the-art ConDseg model by 3.72% and the baseline (TransUnet) by 7.32% in terms of Dice scores when tested on the Kvasir-SEG and CVC-ClinicDB datasets. Even in the presence of motion artifacts or low contrast, the framework demonstrates exceptional robustness in segmenting polyps of various sizes. Furthermore, the attention maps that were produced enhanced interpretability and gave physicians practical knowledge about how to make decisions when modeling.
Show more
Read Article PDF
Cite
Research Article Open Access
Robotics Vision Sensor Technology and Its Current State of Development
Robotic Vision Sensor Technology forms the basis for perception in automatic systems, making it possible for machines to interpret and interact with their surrounding environments. This article provides a systematic overview of different vision sensor technology and their operating principles, ranging from photodetector arrays to radar. The paper then analyzes the practical applications of vision sensor technology in three demanding scenarios, and suggests the need for multi-sensor fusion for more accurate vision information and robust automation. In the following section, the paper reviews the present advantages and challenges of multi-sensor systems in addition to their future developments in order to give a consolidated overview of the state of robotic vision.
Show more
Read Article PDF
Cite
Research Article Open Access
Optimization Scheduling of Power Systems Incorporating Carbon Trading and Demand Response
Article thumbnail
Coal-fired power plants are major carbon emitters, making CCS a crucial transitional technology for emission reduction. Among the three approaches—pre-combustion, oxy-fuel combustion, and post-combustion—capturing CO₂ after combustion is considered the most feasible option for current power plants, primarily because of its straightforward process and relatively low modification expenses. CCS enables the continued use of fossil fuels while supporting the shift to low-carbon energy. In this study, an optimized scheduling framework for power systems is developed, incorporating both carbon trading mechanisms and demand response programs, aiming to achieve both low-carbon operation and energy efficiency. By integrating carbon capture technologies, green certificate mechanisms, and dynamic carbon emission factors, an integrated framework for calculating carbon emission costs is established. Various types of demand response, including, Shiftable Load , Curtailable Load , and Replaceable Load , are modeled to reflect user-side flexibility. A carbon flow tracking mechanism is developed to support dynamic carbon accounting. Case studies demonstrate that integrating price-driven and substitution-oriented demand response helps to significantly flatten the system load profile, reduces system operating costs, and lowers carbon emissions, thereby improving the flexibility and economic performance of integrated energy systems. This study provides theoretical insights and practical references for advancing sustainable low-carbon energy systems.
Show more
Read Article PDF
Cite
Research Article Open Access
A Review of Electrochemical Sensors for Biological Detection of Viruses, Glucose and Cancer Cells
Article thumbnail
In clinical practice, monitoring physiological indicators is essential for evaluating human health. Conventional medical devices can detect many of these signals, but their responses are often limited by insufficient selectivity and unstable output, which restricts their reliability. Electrochemical sensors have therefore attracted extensive interest in biomedical analysis as tools for assessing health status. By combining simple operation with high stability, sensitivity, and quantitative capability, electrochemical biosensors offer a promising platform for medical testing. This review provides an overview of recent developments in electrochemical biosensors for the detection of key biological targets, with a particular focus on viruses, glucose, and cancer cells. We summarize representative detection strategies and sensing materials, and highlight the main technical challenges encountered in practical applications. Finally, we discuss potential directions for the future development of electrochemical sensors in biomedical diagnostics.
Show more
Read Article PDF
Cite
Research Article Open Access
Low-Complexity Rate Splitting in RIS-Assisted Downlink Vehicular Communication Systems
Article thumbnail
V2X has extremely high requirements for real-time information transmission, demanding as low a latency as possible to obtain timely information and maintaining a sufficiently high reliability to ensure complete and secure information. RSMA avoids complex successive interference cancellation (SIC) operations, such as those performed in NOMA, through a layered signal processing method. Although RSMA can enhance robustness, it has a high dependence on instantaneous channel knowledge. The segmentation, coding, and resource allocation for different parts of the signal all require more complex algorithm support, gradually increasing the complexity of RSMA and making it unable to meet the information transmission requirements in the V2X environment. This paper introduces a reconfigurable intelligent surface (RIS) into RSMA, using only second-order channel statistics to construct an algorithm with a quasi-closed-form solution, eliminating the dependence on instantaneous channel knowledge. Simulation results show that this method can effectively reduce computational overhead and is expected to become a solution for the development of next-generation 6G vehicle communication systems.
Show more
Read Article PDF
Cite
Research Article Open Access
Research on Transformer Model Compression and Hardware-Friendly Deployment Based on EBSP+GQSA Fusion Method
Article thumbnail
Existing quantization and sparsity algorithms are basically intended for tradition neural network, which makes them unsuitable to adapt to the Transformer architecture. This paper proposes a dynamically adjustable EBSP+GQSA fusion compression method. We improved the EBSP algorithm by introducing a dynamic sparsity strategy and block-level dynamic shift factors to enhance its adaptability to attention weights. Simultaneously, we optimized the GQSA algorithm by proposing a dynamic grouping strategy and layer-wise weight analysis to improve compression flexibility and efficiency. Experimental results on typical Transformer models, including BERT-base, ViT-base, and GPT-2-small, demonstrate that the EBSP+GQSA fusion method achieves minimal accuracy loss (<1%), the highest compression ratio (>70%), the greatest inference speedup (>2×), and the most significant energy reduction (>55%), outperforming the individual use of EBSP or GQSA. This method significantly enhances the deployment capability of models on resource-constrained edge devices, providing a feasible technical path for efficient Transformer inference.
Show more
Read Article PDF
Cite
Research Article Open Access
Design and Verification of an Adaptive Force Feedback System for Upper Limb Exoskeletons Based on Multimodal Sensors
Article thumbnail
To enhance the accuracy and naturalness of human-machine interaction (HMI) for upper limb exoskeletons, the key lies in overcoming the adaptive bottleneck of their force feedback systems. Traditional methods have limitations in multimodal information fusion and dynamic control. Therefore, this study aims to develop an adaptive force feedback system based on multimodal sensors. By deeply fusing surface electromyography (sEMG) and mechanical sensor data, and introducing deep learning algorithms, a control strategy capable of dynamically adapting to user intentions was constructed. Notably, we independently designed and fabricated core temperature and pressure sensors. Experimental data shows that their characteristic equations are y = 0.041x - 0.90 and y = 0.1x, respectively, and their performance is highly consistent with that of standard sensors. This study confirms that the proposed scheme can effectively improve the sensing accuracy and adaptive capability of the force feedback system, providing a reliable hardware foundation and a novel technical approach for achieving more intelligent and collaborative human-machine interaction.
Show more
Read Article PDF
Cite
Research Article Open Access
Improving Surgical Tool Segmentation under Bleeding Corruption via Specialized Augmentation Strategy
Artificial intelligence (AI) shows great potential for improving surgical efficiency, precision, and autonomy in surgical robotic systems. However, the robustness of deep learning-based algorithms remains a critical challenge as the surgical environments shows much variance in real application. Most deep learning-based segmentation models, though highly effective on benchmarking datasets, often fail during unforeseen nonadversarial corruptions such as occlusions, bleeding, or low brightness. In this study, we introduce a domain-specific augmentation strategy to enhance model robustness against possible surgical corruptions that is not seen in the training data. Our method simulates key corruptions, including blood simulation, brightness adjustment, and contrast adjustment. Based on the SegSTRONG-C benchmark, we evaluate a baseline U-Net model on a binary surgical tool segmentation task. While the baseline shows strong performance on clean images, its accuracy drops substantially on the corrupted test data. Incorporating our proposed augmentations significantly improves performance on corrupted inputs while preserving accuracy on the clean domain. These findings underscore the importance of specific augmentation for model’s robustness and demonstrate a practical pathway toward more reliable and generalizable segmentation models for real-world surgical robotics applications
Show more
Read Article PDF
Cite
Research Article Open Access
Optimal Altitude for UAV-based Urban Traffic Monitoring: A Joint Coverage-Energy Perspective
Article thumbnail
With the rapid development of UAV technology, their applications in urban traffic monitoring have become increasingly important. This study investigates the relationship between UAV flight altitude and overall operational performance. A performance metric, defined as the ratio of effective coverage area to operation-related energy consumption, is proposed to quantitatively evaluate UAV efficiency. Precise models are developed to capture the effects of altitude on both coverage and energy consumption, while other less relevant factors, such as UAV weight and image resolution, are held constant. The results reveal the existence of an optimal altitude that maximizes the proposed performance metric. Moreover, the findings are generalizable and can be adapted to different UAV-based traffic monitoring systems by adjusting model parameters.
Show more
Read Article PDF
Cite
Research Article Open Access
Generative-AI–Driven Intelligent Socratic Dialogue: A Theoretical Analysis and Model Construction
Imagine a classroom where every student gets a personal tutor trained in the Socratic art—not to give answers, but to ask just the right questions. That vision, however, has long run into a practical wall: how do you scale a method built on live, adaptive dialogue to hundreds or thousands of learners? In this article, we explore a generative-AI model designed to do exactly that. Instead of reducing Socratic teaching to a scripted Q&A, we treat the AI as a “midwife” for thinking—one that operates from deliberate ignorance, provides cognitive scaffolding, and dynamically shifts initiative back to the learner. Technically, the system works through a three-layer “Goal–Agent–Conversation” architecture, turning broad instructional aims into living, personalized dialogues. Learners move through a kind of cognitive spiral: they externalize their assumptions, run into contradictions, reflect critically, and gradually rebuild understanding. What we’re really trying to address here is an old tension in education—the tug‑of‑war between standardization and genuine personalization. Could this approach ease that friction? Looking ahead, we see the beginnings of a data‑informed learning model that doesn’t just deliver knowledge but cultivates the skill of thinking itself. We also sketch where the work goes from here—from technical fine‑tuning and new use cases to the ethical questions that will inevitably follow.
Show more
Read Article PDF
Cite