Articles in this Volume

Research Article Open Access
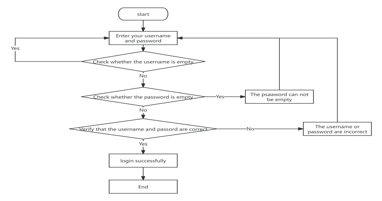
Design and Implementation of a Multimodal Data Collection and Distribution System Based on Python-Taking School Management System as an Example
Article thumbnail
The multimodal data collection and distribution system enables users to enter multimodal information through the platform, including but not limited to paper and electronic information. The backend administrator can then summarize these pieces of information, facilitating efficient data collection for managers. This system is written on the Windows platform using Python as the development language. It aims to develop a multimodal data collection and distribution system. Through the research of the system, it can not only enhance the comprehensive ability of community project analysis, design, and development, but also provide an excellent management platform for multimodal data collection and distribution, offering a convenient path to improve data collection efficiency. This thesis follows software engineering design principles, employing methods such as program structure diagrams, flowcharts, activity diagrams, and sequence diagrams in the system design. It achieves automated processing and real-time distribution of multimodal data. The system possesses flexible expandability and high security, capable of adapting to data management needs of different scales and scenarios. Through continuous optimization based on user feedback, the system constantly improves the accuracy of data analysis and distribution, providing users with efficient and intelligent data information services.
Show more
Read Article PDF
Cite
Research Article Open Access
Harnessing Computational Communication Science: Analyzing Social Network Structures, Sentiment Dynamics, and Algorithmic Content Personalization to Combat Misinformation in Digital Ecosystems
Article thumbnail
Digital ecosystems are inundated with misinformation that undermines public confidence, public health, and political stability. In this paper, we discuss how computational communication science can be used to combat fake news through three dimensions: social network structures, sentiment and algorithmic content personalization. In the first, it explores how network topology, centrality and clustering enable or discourage the dissemination of misinformation. Second, it highlights emotional triggers that are targeted by misinformation, and reveals how sentiment analysis can assist in early detection and mitigation. Third, the studies examine the biases of algorithmic personalisation and recommend design approaches that emphasize diversity, openness, and trust. Bringing together the insights from network analysis, sentiment tracking and algorithmic reform, this paper presents a whole-system approach to countering false information. This result underscores the importance of interdisciplinary engagement between technologists, policymakers and educators to develop sustainable digital ecosystems that reconcile user interaction with informational integrity.
Show more
Read Article PDF
Cite
Research Article Open Access
The Role of Artificial Intelligence in Modern Finance: Current Applications and Future Prospects
The finance industry has been radically re-invented by AI and is now providing novel solutions to a data-intensive and ever more sophisticated marketplace. In this article, AI applications in finance — portfolio management, risk management, and algorithmic trading are discussed in depth. The overview discusses some emerging techniques (including deep learning, synthetic data generation and deep reinforcement learning) and problems (such as interpretability, regulation compliance, algorithmic bias). The paper synthesizes existing research, outlining the limitations and prospects for AI technologies to enable financial decision-making, risk-taking and trading. The paper will address the promise and challenges of AI in finance, to contribute to the growing literature and inform scholars, practitioners and policymakers, leading to a more effective and resilient financial ecosystem.
Show more
Read Article PDF
Cite
Research Article Open Access
Performance Analysis and Enhancement of Multi-Object Image Recognition Algorithms Based on Machine Learning
Multi-object image recognition is a pivotal research area in computer vision with widespread applications in security monitoring, autonomous driving, medical imaging, and beyond. Recent advancements in machine learning have significantly propelled the progress of image recognition algorithms. However, challenges such as limited precision, difficulty in detecting small objects, and computational inefficiencies persist. This paper delves into a performance analysis of existing multi-object image recognition algorithms, examining their applications across diverse scenarios. By optimizing network structures, employing data augmentation, and incorporating transfer learning techniques, we propose enhanced methods to elevate algorithm performance. Experimental results demonstrate substantial improvements in accuracy, recall, and operational efficiency, underscoring the effectiveness and practicality of the proposed strategies. This study not only offers theoretical insights into the field of multi-object image recognition but also provides actionable guidance for algorithm selection and optimization in real-world applications.
Show more
Read Article PDF
Cite
Research Article Open Access
Deep Learning-based Intelligent Marketing System Application Analysis
Article thumbnail
With the development of artificial intelligence and big data technology, an intelligent marketing system that responds to customers' shopping needs by analyzing user behavior data has emerged. The system can formulate more accurate and personalized marketing strategies, thus significantly improving customers' shopping efficiency and satisfaction. This paper focuses on the core technical architecture of the deep learning-based intelligent marketing system, including the information collection system, the data algorithm system, the dialog system and its related technologies. In this paper, it is concluded that the intelligent marketing system achieves personalized product recommendation by collecting user activity information on multiple platforms, constructing real-time user-profiles and extracting social image information, as well as using matrix decomposition and collaborative filtering algorithms for data analysis. Meanwhile, natural language processing technologies such as convolutional neural networks, recurrent neural network and attention mechanisms are used to enhance the interactive capability of the dialog system. However, Intelligent marketing systems face challenges such as data privacy and security, implementation of personalized and customized push, and neutrality of push content. This paper suggests continuous optimization of related technologies and the development of new functions during the implementation of the system, such as the introduction of multimodal interaction technology and attention to collecting after-sales user feedback, optimizing the database and algorithms, which will help solve the problems to a certain extent.
Show more
Read Article PDF
Cite
Research Article Open Access
Inter-mode Development: Android Application Transition from Mobile to IoT
Article thumbnail
The development of IoT applications based on the Android operating system is on the rise. However, the process presents greater challenges compared to traditional mobile application development, primarily due to the need to support and ensure compatibility with hardware across diverse scenarios. This complexity demands increased manpower and specialized expertise, making the promotion and reuse of Android-based IoT application development more difficult. To address these challenges, this study first reviews the existing research on IoT application development, with a particular focus on analyzing the scenarios, scope, and functional tasks associated with Android-based IoT applications, thereby identifying the current bottlenecks in the field. Secondly, it examines the typical development process, analyzing interaction methods within specific hardware scenarios to extract key coding patterns and development approaches. Furthermore, by comparing these findings with the development paradigms of Android mobile applications, the work proposes an inter-mode development paradigm for the critical development task involved in IoT application. A case study is then used to thoroughly illustrate the transformation process from mobile to IoT applications. This paper aims to provide effective strategies for reducing IoT development costs and offers recommendations for simplifying the transfer process between different devices.
Show more
Read Article PDF
Cite
Research Article Open Access
Optimization of XGBoost Bankruptcy Prediction Based on Four-Vector Optimization Algorithm
Article thumbnail
In this paper, the XGBoost model is optimized based on the four-vector optimization algorithm to realize the effective prediction of enterprise bankruptcy. In the experiment, we adopted this advanced algorithm to greatly improve the predictive performance of the model, with the goal of providing a reliable bankruptcy risk assessment tool for enterprises and investors. By training the model, we observed a gradual decline in the fitness curve from 0.029 to 0.026. This trend indicates that with the increase of the number of training iterations, the performance of the model is constantly improving. The gradual slowing of fitness decline suggests that the model may have approached the optimal solution or become stable, which provides confidence for subsequent applications. In terms of specific prediction effect, the confusion matrix of the training set shows that the accuracy of the model is as high as 100%, while the accuracy of the test set is as high as 97.33%. Such high accuracy not only reflects the model's excellent ability on the seen data, but also shows that the model has good generalization ability and can maintain efficient performance on the unseen data. In addition, the performance indicator chart shows the trend of different performance indicators, including FM, J, Q, CA, DAUC, SE, SP. From the figure, we can see that the values of FM and J remain around 1.5, indicating that the model performs well in some ways. However, DAUC and SE showed less than ideal results, close to zero or negative, which means that on some performance indicators, the model still needs further optimization and improvement. To sum up, the research in this paper not only provides an effective tool for corporate bankruptcy prediction, but also provides data support for investors and managers in the decision-making process. By accurately predicting the risk of bankruptcy, relevant parties can take preventive measures to effectively reduce investment risks and improve decision-making efficiency. Therefore, improving the accuracy of corporate bankruptcy prediction can not only promote the sustainable development of enterprises, but also provide protection for the healthy operation of the economy in a larger scope.
Show more
Read Article PDF
Cite
Research Article Open Access
Fast Constrained Sparse Dynamic Time Warping
Article thumbnail
Dynamic Time Warping (DTW) has been proposed to solve machine learning problems when comparing time series. Such time series can occasionally be sparse due to the inclusion of zero-values at many epochs. Since the traditional DTW does not utilize the sparsity of time series data, various fast algorithms equivalent to DTW were developed: (1) Sparse Dynamic Warping (SDTW); (2) Constrained Sparse Dynamic Time Warping (CSDTW) with the constraint on the warping path; (3) Fast Sparse Dynamic Time Warping (FSDTW) as a fast approximate algorithm of SDTW. This paper develops and analyzes a fast algorithm that approximates CSDTW, Fast Constrained Sparse Dynamic Time Warping (FCSDTW). FCSDTW significantly decreases the computational complexity compared to constrained DTW (CDTW) and also shows speed improvement against CSDTW with negligible errors. This study should add to a framework in sparsity exploitation for reducing complexity.
Show more
Read Article PDF
Cite
Research Article Open Access
Research on the Application of Generative Artificial Intelligence in Games
Generative artificial intelligence is a key research and widely focused in computer science today which drive technological innovation in the gaming industry. James Gwertzman, a partner at A16Z's Investment firm, once said, "I see unprecedented innovation not only in how games are played but also in how they are built." Generative AI holds unique advantages in game development, offering new directions for the game industry. These include, but are not limited to support creating more efficient assistance in game content, enhancing player experiences, lowering the barriers to game development, and promoting industry growth. This article explores the development of generative AI, analyzes its applications in different stages of game development, discusses the advantages of generative artificial intelligence in game development, and analyzes the advantages of generative AI in these stages while conducting relevant case studies. Furthermore, it investigates the new directions about what generative AI can bring to gaming, providing valuable insights and references for game developers.
Show more
Read Article PDF
Cite
Research Article Open Access
Exploring the Fusion of AI and HCI: Shaping the Future of Human-Computer Interaction
As artificial intelligence technology continues to progress, human-computer interaction has emerged as a pivotal method for humans to engage with intelligent systems. This article delves into the evolutionary journey of human-computer interaction, highlighting cutting-edge technologies that merge human-computer interaction with artificial intelligence. This paper also addresses the current challenges that demand immediate resolution and potential issues that may arise in the future. The path to seamlessly integrating human-computer interaction with artificial intelligence is fraught with complexities, indicating that there is a substantial journey ahead.
Show more
Read Article PDF
Cite