Articles in this Volume

Research Article Open Access
Uphill dynamics: A spring-mass model analysis of sloped walking
Article thumbnail
This study explores the biomechanics of uphill running by adjusting and analyzing the spring- mass model. Modifications specific to slope conditions were made to the equations of motion. Despite facing challenges in code execution, an in-depth investigation of the model’s physical characteristics was conducted through both static and dynamic state analyses. The findings aid in the theoretical understanding of motion on sloped surfaces and provide valuable experience for subsequent research.
Show more
Read Article PDF
Cite
Research Article Open Access
A multi-objective energy-efficient scheduling algorithm for solving hybrid flow workshops with parallel heterospeed machines
Article thumbnail
In hybrid flow assembly workshops, minimizing completion time and reducing energy consumption are two key indicators of efficient workshop management, which are often inversely related. This study investigates how parallel heterospeed machines with adjustable times can reduce energy costs and assembly times at the production system level. To address these issues, we propose the MO-HFSP-Batch algorithm based on the enhanced NSGA-II algorithm, aimed at improving the algorithm's optimization capability. Given the trade-offs between optimization objectives and the high computational complexity of the proposed multi-objective mixed integer programming, a three-tier chromosome encoding structure was introduced during the algorithm design phase. This structure meets the triple requirements of batching assembly tasks, matching operations with parallel machines, and sequencing operations in actual hybrid flow assembly workshops. Extensive data analysis proves that our proposed algorithm effectively solves the scheduling issues in hybrid flow workshops and performs better in solving completion time indicators and stability of non-dominated solution sets than other algorithms.
Show more
Read Article PDF
Cite
Research Article Open Access
Remote sensing image scene recognition using MobileNet
Article thumbnail
Remote sensing image scene recognition plays a pivotal role in various applications, including environmental monitoring, disaster response, urban planning, precision agriculture, and aids in resource management and policy formulation. However, utilizing established convolutional neural networks(CNNs) models like AlexNet and VGG9 for this task can be computationally intensive and time-consuming due to their extensive parameter requirements. This dissertation introduces a MobileNet-based CNN optimized for remote sensing image scene recognition. This lightweight model significantly reduces computational load and model size without compromising accuracy, thereby enhancing efficiency. Empirical results on the NWPU45 dataset demonstrate MobileNet's superiority, achieving an accuracy of 91.16%, a Kappa coefficient of 90.96%, and an F1 score of 91.16% on the test set. Moreover, MobileNet's compact architecture, with merely 3.2531 million parameters and 587.9342 million FLOPs, underscores its efficiency and makes it a promising candidate for practical deployment in remote sensing applications. The findings suggest that MobileNet not only addresses the challenge of computational intensity but also opens new avenues for advancing scene recognition technology in the field of remote sensing.
Show more
Read Article PDF
Cite
Research Article Open Access
Enhancing stability and explainability in reinforcement learning with machine learning
Article thumbnail
In the field of reinforcement learning, training agents using machine learning algorithms to learn and perform tasks in complex environments has become a prevalent approach. However, reinforcement learning faces challenges such as training instability and decision opacity, which limit its feasibility in real-world applications. To solve the problems of stability and transparency in reinforcement learning, this project will use advanced algorithms like Proximal Policy Optimization (PPO), Q-DAGGER, and Gradient Boosting Decision Trees to set up reinforcement learning agents in the OpenAI Gymnasium environment. Specifically, the study selected the Atari game Breakout as the testbed, enhancing training efficiency and game performance by refining reward structures and decision-making processes, and integrating interpretable models to provide explanations for agent decisions. This study has successfully developed robust reinforcement learning agents that excel in complex environments. By employing advanced algorithms like PPO, Q-DAGGER, and Gradient Boosting Decision Trees, the study has addressed issues of training instability, and improved game performance through optimized reward structures and decision processes. Additionally, by integrating interpretable models, the study has provided insights into the learned strategies of the agents, thereby enhancing decision transparency. These findings provide crucial support for the broader application of reinforcement learning in real-world scenarios and offer valuable insights for tackling other complex tasks.
Show more
Read Article PDF
Cite
Research Article Open Access
Transformer models in text summarization
Text summarization represents a core research topic within the realm of natural language processing and is extensively applied across various domains, including journalism, library administration, information gathering, among others. With the development of deep learning, especially the proposed Transformer structure has greatly promoted the development of text summaries. This paper reviews the recent progress in Transformer-based text summarization methods. It begins with an overview of traditional text summarization techniques. The paper then delves into the advantages of Transformer models for text summarization, such as their ability to understand global context, dynamically allocate weights, and accelerate parallel computation. Text summarization models are classified into several types, such as abstraction-based, extraction-based, and those leveraging large language models. Notably, Models like PEGASUS, BERT, and HETFORMER have emerged as leading examples in this field. In addition, the effectiveness, advantages and disadvantages of these models are analyzed.
Show more
Read Article PDF
Cite
Research Article Open Access
Construction and performance analysis of DC servo system based on operational amplifier
Article thumbnail
The motivation for researching modelling the severe motor system is its frequent use in applications that demand accurate control of position, speed, or force. Examples include robots and CNC machines, extensively employed and advanced in modern manufacturing processes. The application field of this technology is expanding significantly due to the increasing demand for automation in modern times. In order to achieve seamless integration of the system, using Op-Amp as the central element for signal processing and control is crucial. This research aims to determine the methodology for utilising an operational amplifier (Op-Amp) to construct a model for a direct current (DC) servo motor. Additionally, the research aims to develop a control system and do circuit board simulations.The outcome of this research is to implement theoretical principles into a design model, identify the most appropriate system for this model and develop the corresponding circuit board. This study aims to incorporate a control system to regulate server motors, effectively enhancing the automation process.
Show more
Read Article PDF
Cite
Research Article Open Access
Contrastive learning based feature optimization for person Re-ID
Article thumbnail
This paper introduces a groundbreaking approach to Person Re-identification (Re-ID), significantly enhancing accuracy and robustness through contrastive learning, especially under challenging real-world conditions like occlusions. The proposed method addresses the limitations of traditional supervised learning, which often demands extensive labeled data, and unsupervised learning, which can be less accurate due to issues such as occlusion. Our solution features a neural network designed to extract both global and local features essential for identifying individuals across different camera views. The network employs global pooling to generate overall identity representation and horizontal pooling to capture detailed local features crucial for distinguishing person identities. Additionally, we present a novel module that integrates a feature extraction encoder with an MLP to refine the comparison of features. To further enhance the model's performance, we utilize a contrastive loss function, an advancement over the standard InfoNCE Loss, which effectively differentiates between positive and negative samples. Experimental results demonstrate a significant improvement in Person Re-ID accuracy and reliability across various environments. By integrating global and local feature representation and leveraging contrastive learning, our model advances the state-of-the-art in Person Re-ID technology. This innovation has broad applications in video surveillance and automated monitoring systems, setting a new standard for accuracy and reliability in the field.
Show more
Read Article PDF
Cite
Research Article Open Access
Design and comparative analysis of motor position control based on traditional PID controller and fuzzy PID controller
Article thumbnail
Using the PID algorithm to control electrical elements is a practical industrial application that have been studied for decades. This paper constructs a study on the difference between BLDC motor control and applying traditional PID and fuzzy PID. The simulation is done through Falstad and Matlab/Simulink. The math model of the transfer function of a BLDC motor is constructed by analyzing voltage and torque equilibrium. The parameters are determined approximately by looking up the datasheet of 2338 0006s. Then, Falstad establishes the operational amplifier model of the BLDC motor and traditional PID controller. The parameters are determined through both root locus and step response presented by Falstad’s scope. Next, Simulink is used to realize the fuzzy PID controller. The comparison study of traditional PID controller and fuzzy PID controller is constructed by looking at the scope and export data. After that, it is concluded that fuzzy PID controller performs better than traditional PID controller, it is robust and the influence of the input parameter is small. Finally, a lead lag compensator is applied to the whole system to improve the performance in the frequency domain.
Show more
Read Article PDF
Cite
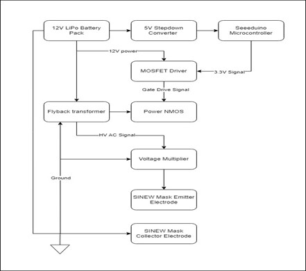
Research Article Open Access
Design of high voltage power supply for SINEW mask
Article thumbnail
Electrostatic Precipitation (ESP) is an effective method of removing particulates from the air. It is currently used in many large-scale industrial applications but sees little to no use in smaller-scale use-cases due to the difficulty of generating high voltage in small packages and safety concerns. This paper presents the motivation, design, and evaluation of a miniature DC high voltage (HVDC) power supply for application in small-scale ESP systems. The power supply's potential for portable ESP application is tested on The Smart, Individualized, Noncontact, Extended-Wear (SINEW) mask. The results show that the power supply operates with acceptable efficiency and generates the necessary high voltages and power necessary to drive ESP even on non-optimized geometries.
Show more
Read Article PDF
Cite
Research Article Open Access
Image splicing detection using integrated LBP and DCT features
Article thumbnail
Image splicing is one of the most common techniques used for picture manipulation and forgery. With the advent of user-friendly photo editing software, image splicing has become more prevalent and increasingly difficult to detect. This paper proposes a passive photo splicing detection approach based on Local Binary Patterns (LBP) and Discrete Cosine Transform (DCT) to identify splicing forgeries. The input RGB images are first converted to the YCbCr color space. Subsequently, the chrominance channels, Cb and Cr, are divided into overlapping blocks. Each block's LBP code is then transformed into the DCT domain. For each block, the standard deviation of each DCT coefficient is computed and used as a feature. Support Vector Machine (SVM) is employed as the classifier in a predictive model to determine whether the images have been spliced. To evaluate the proposed approach, two benchmark datasets for photo tampering were utilized. Experimental results indicate that the proposed method outperforms traditional splicing detection techniques in terms of detection accuracy and performance. This enhanced detection capability underscores the potential of combining LBP and DCT features with SVM classification for robust image splicing detection, paving the way for improved digital forensics tools in combating image manipulation.
Show more
Read Article PDF
Cite