Articles in this Volume

Research Article Open Access
Analysis of Influencing Factors of Urban Green Space Accessibility and Residents' Satisfaction
This study examines the factors influencing urban green space accessibility and resident satisfaction. Data were collected through a questionnaire survey to analyse residents' subjective evaluation of green space accessibility, frequency and quality of use. It was found that accessibility, spatial distribution of green space, improvement of facilities and management mechanism were the key factors affecting residents' satisfaction. Through quantitative and qualitative analyses, this study proposes suggestions for optimising urban green space planning, improving transportation and upgrading management mechanisms in order to increase residents' satisfaction with green space accessibility, and thus enhance the quality of urban life.
Show more
Read Article PDF
Cite
Research Article Open Access
Application Strategies and Fields of Digital Technology in Urban Public Service Resource Allocation
This article discusses the application of digital technology in the allocation of urban public service resources, emphasizing the importance of big data, the Internet of Things, and artificial intelligence technologies in improving the efficiency of resource matching. In the field of transportation, by setting up sensors and monitoring equipment, establishing regional traffic information exchange platforms, intelligent traffic light systems, and real-time dispatch systems have effectively alleviated traffic congestion and optimized the allocation of public transportation resources. In terms of public health, digital technology has improved the efficiency of medical resource scheduling, especially in responding to sudden public health events, by real-time monitoring and dynamic assessment of medical needs, ensuring public health safety. Public safety management has achieved comprehensive urban security through digital monitoring systems, with intelligent monitoring platforms automatically identifying abnormal behaviors in areas with high crime rates, enhancing the accuracy of police force strikes and prevention capabilities. The intelligent supply of public sports resources has improved the health levels of residents through personalized services, using digital technology to collect residents' health data and exercise needs, formulating personalized exercise prescriptions, and achieving scientific management and digital supply. The article concludes that with the continuous advancement of digital technology, the management and optimization of urban public service resources will become more efficient and accurate, promoting a comprehensive upgrade and intelligent development of the urban public service system.
Show more
Read Article PDF
Cite
Research Article Open Access
Advancing Quantum Complexity Theory: Bridging NISQ Devices and Theoretical Foundations for Next-Generation Quantum Computing
Article thumbnail
Quantum computing has experienced significant advancements over recent decades, leading to a burgeoning need for a robust theoretical framework in quantum complexity theory akin to that of classical computational complexity. This theory addresses the computational limits and structural constraints that underpin algorithm development. Quantum complexity theory has evolved particularly in response to the challenges and capabilities of Noisy Intermediate-Scale Quantum (NISQ) devices. These devices represent a critical phase in quantum technology, where algorithms that blend classical and quantum computational processes are progressively being optimized. This work provides a foundational overview of quantum complexity theory, emphasizing its developmental trajectory parallel to that of quantum device engineering. It explores the integration of quantum complexity with hybrid algorithms suited for the current landscape of available quantum technologies. Moreover, this paper outlines the pivotal role of quantum complexity theory in rationalizing the operational thresholds and potentials of NISQ devices, which are crucial for the next-generation advancements in quantum computing.
Show more
Read Article PDF
Cite
Research Article Open Access
Applications of Deep Learning in Medicine
Article thumbnail
In the current era, with the development of artificial intelligence, deep learning is an essential branch of it. This paper aims to discuss the development history, application status and development prospect of DL model based on deep learning in medical field. Firstly, the advantages of deep learning are powerful data processing capabilities, improved disease prediction accuracy, and the ability to predict disease risk, which contribute to the development of personalized medicine. Deep learning is an attempt to simulate the working principle of the human brain. By training a large amount of data, it automatically learns the complex patterns and structures in the data, and finally realizes the task. By analyzing the examples of deep learning in clinical medicine and its application in medicine. This paper proposes that AI and DL models can help improve the quality of medical services. This paper also suggests that in the future, the unique automation and efficient data processing of deep learning algorithms can be used to improve diagnostic accuracy and speed, and promote the development of precision medicine.
Show more
Read Article PDF
Cite
Research Article Open Access
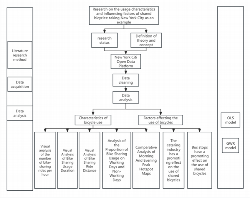
Analysis of the Use Characteristics and Influencing Factors of Shared Bikes
Article thumbnail
As mobile communications technology and the Internet advance rapidly, stake less shared bicycles have rapidly gained popularity worldwide, becoming an essential approach to alleviating urban traffic congestion and enhancing the efficiency of public transportation links However, with the widespread use of shared bikes, problems such as irrational scheduling, imbalance between supply and demand, and difficulties in parking management have been exposed. To solve these problems, this study analyzes the usage characteristics and influencing factors based on big data of shared bikes in New York City. This study employs data visualization, ordinary least squares regression (OLS) model and geographically weighted regression (GWR) model to provide an in-depth analysis of the usage patterns of shared bicycles. The results show that the use of shared bicycles has significant spatial and temporal characteristics, which are mainly influenced by factors such as population density, transportation infrastructure and surrounding dining facilities. Commuting demand is evident Especially during weekday morning and evening rush hours, between commercial districts and residential neighborhoods; while in areas with dense food and beverage facilities, the frequency of use increases significantly during lunch and dinner hours.
Show more
Read Article PDF
Cite
Research Article Open Access
Comparative Analysis of Expected Goals Models: Evaluating Predictive Accuracy and Feature Importance in European Soccer
Article thumbnail
Expected Goals (xG) is a widely used metric in soccer analytics that estimates the probability of a shot resulting in a goal based on various characteristics of the shot. This study compares the predictive accuracy and feature importance of two prominent xG models: Opta and Understat. Using data from the top five European leagues from the 2017-2018 to the 2023-2024 seasons, we evaluate the predictive accuracy of each model using L1 and L2 loss metrics. Our findings indicate that Understat outperforms Opta in terms of lower prediction errors in the Bundesliga, Premier League, and Serie A, while Opta yields more stable predictions in La Liga and Ligue 1. We further analyze the factors influencing xG predictions through feature importance techniques using Random Forest and XGBoost models, complemented by SHAP (SHapley Additive exPlanations) analysis. Results reveal that goal exposure angle, shooting angle, and shot distance are key features in predicting goal probability, with differences in how categorical variables are weighted between the models. The study concludes with a discussion of the strengths, limitations, and league-specific applications of both models, highlighting the need for standardized data collection practices and expanded contextual features to enhance xG model utility and accuracy.
Show more
Read Article PDF
Cite
Research Article Open Access
Sentiment Analysis of Xiaohongshu Texts Based on the RoBERTa Model
This study investigates a novel sentiment analysis model designed for the Xiaohongshu platform, leveraging the RoBERTa model combined with BiLSTM and attention mechanisms. Xiaohongshu, a prominent social commerce platform in China, offers unique challenges for sentiment analysis due to its user-generated content, which is often informal and multi-dimensional. The RoBERTa-BiLSTM-Attention model is introduced to capture complex semantic nuances and enhance the accuracy of sentiment classification. A comparative experiment was conducted to evaluate this model's effectiveness against traditional methods, including Word2vec-LSTM, Word2vec-BiLSTM, BERT-BiLSTM, and BERT-BiLSTM-Attention. Results show that the RoBERTa-BiLSTM-Attention model outperforms these models in terms of accuracy and F1-score, demonstrating its potential to capture and classify sentiment in user-generated content on Xiaohongshu with improved robustness and depth.
Show more
Read Article PDF
Cite
Research Article Open Access
Transformer-based Note level Automatic Drum-Set Transcription
Automatic Drum-set Transcription (ADT) aims to convert drum performance audio into corresponding musical notes. Unlike ordinary instruments, drum performances are characterized by higher discreteness, faster tempos, and shorter note durations. To address these challenges, we propose a novel method for achieving precise drum-set music transcription. Our approach employs a Transformer model as the feature extractor and applies the SemiCRF loss function to guide the prediction probabilities of all potential notes. Given the scarcity of drum-set transcription datasets within the community, we have collected and curated a high-quality, detailed-labeled dataset of drum performances spanning various styles and rhythms, totaling over 1000 minutes. Comparative experimental results demonstrate the efficacy of our proposed method.
Show more
Read Article PDF
Cite
Research Article Open Access
Large Language Models Meet Automated Program Repair: Innovations, Challenges and Solutions
Article thumbnail
As the field of Automated Program Repair (APR) continues to evolve, traditional Neural Program Repair (NPR) methods, while successful in low-resource computing scenarios, still confront numerous challenges, including the demand for extensive training data, the limited generality of specially designed networks, and a lack of robustness. In recent years, Large Language Models (LLMs) have demonstrated remarkable efficacy in downstream code-related tasks, thanks to their potent comprehension and text generation capabilities, gradually emerging as pivotal tools in automated program repair. Compared to NPR techniques, LLM-based APRs exhibit superior repair performance and enhanced generality, leading to their increasing adoption in APR tasks. Currently, the performance of zero-shot LLM-based APRs has surpassed that of NPR. LLM-based APRs have issues, such as excessive fine-tuning costs, data leakage concerns, and a shortage of domain-specific knowledge. This paper aims to review and summarize the latest advancements in LLM-based APRs from the perspectives of innovation, challenges, and solutions, providing researchers with profound insights and future directions.
Show more
Read Article PDF
Cite
Research Article Open Access
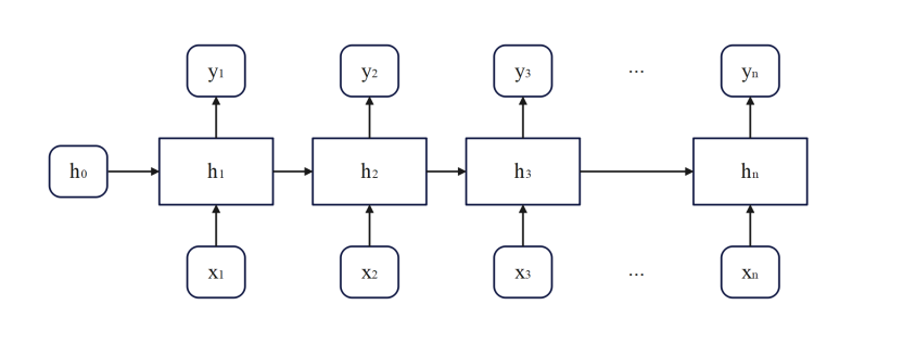
Attention-LSTM Based Modelling for Hangzhou City Metro Passenger Flow Forecasting Study
Article thumbnail
With the expanding scale of urbanisation, urban traffic problems are increasing, and traffic flow prediction is often of great significance as the core of intelligent transport system (ITS) to solve traffic problems. This paper firstly analyses the temporal and spatial characteristics of the urban traffic flow prediction problem, and for the temporal and spatial characteristics, respectively, establishes a long and short-term memory network LSTM urban traffic flow prediction model based on the attention mechanism; finally, based on the kaggle dataset, the Hangzhou metro passenger flow dataset is used for the effect test of the model, and the results show that the model has a good predictive effect for the prediction of the Hangzhou metro passenger flow. The results show that the model has good prediction effect for passenger flow prediction in Hangzhou metro.
Show more
Read Article PDF
Cite