Articles in this Volume

Research Article Open Access
Data Privacy Protection Utilizing Homomorphic Encryption Techniques
In the current era with the rapid development of the Internet, although a variety of technologies have offered convenience to people's lives, numerous problems have arisen regarding the security of individual and collective data, Problems such as data privacy leakage occur continuously. The content of this review is data privacy protection based on homomorphic encryption. Firstly, the basic principle and formula of homomorphic encryption are briefly introduced. Then, the homomorphic encryption-based data privacy protection approach is developed in response to the importance of safeguarding data privacy. In the case of partially homomorphic encryption, the article refers to such homomorphic encryptions as PPDM, STHE, and ECC. In fully homomorphic encryption, such as DBMS, HTM-FHE, and MKFHE, are mentioned. Under the current homomorphic encryption technology, the performance of data protection has witnessed a remarkable improvement; however, there exist numerous deficiencies. The majority of algorithms are relatively complex and consume a considerable number of resources. The aim of this review lies in facilitating readers' prompt comprehension of the existing technologies and development status in this domain, as well as the merits and demerits of current technologies.
Show more
Read Article PDF
Cite
Research Article Open Access
Progress in the Application of Deep Learning in Medical Image Recognition
With the continuous progress of deep learning technology, its application in the field of medical image recognition has made remarkable progress. The purpose of this review is to discuss the effectiveness, application value and future prospects of deep learning in current medical image recognition tasks. The application of deep learning technology in medical image recognition has shown broad prospects, and it is expected to play an important role in more practical scenarios in the future and promote the further development of intelligent vision technology. This paper first introduces the optimization methods, data sets and evaluation indicators of medical image recognition in detail, then reviews the commonly used technologies of medical image recognition, and finally summarizes the existing limitations and prospects for the future, and makes a summary of this paper. In conclusion, deep learning has shown great potential in medical image recognition and is expected to play a key role in advancing the field, with promising prospects for future applications in clinical practice.
Show more
Read Article PDF
Cite
Research Article Open Access
A Novel Type of Micro-channel Heat Sink with Enhanced Thermal-hydraulic Performance by Sawtooth Cross-sectional Shape
Article thumbnail
A new shape of cross-section for micro-channel heat sink (MCHS) was designed. The cross-section has a sawtooth boundary. Through numerical simulation, the effects of various geometric parameters, including angle of sawtooth and number of sawtooth, on the MCHS's thermal performance and coolant flow characteristics were explored. According to the results, the cross-section with a sawtooth boundary increases the pressure drop, but at some specific geometric parameters, the heat dissipation performance is enhanced. Thus, the sawtooth cross-section has a better overall thermal performance than the conventional rectangular cross-section for MCHS. After simulating different geometric parameters, it was found that the overall thermal performance is highest when the angle of sawtooth is 30 degrees. Further research based on the 30 degrees angle of sawtooth revealed that when the top and bottom sides have four pairs of sawtooth and the left and right sides have twelve pairs, the overall thermal performance is at its best. Under this optimal configuration, the overall thermal performance of the MCHS with a sawtooth cross-section is 16% higher than that of the MCHS with a traditional rectangular cross-section.
Show more
Read Article PDF
Cite
Research Article Open Access
From Vision to Precision: Enhancing Object Detection Robustness in Autonomous Driving
In the ever-evolving landscape of autonomous driving, object detection serves as the backbone of perception, dictating the safety and reliability of entire systems. Yet, navigating the complexities of real-world environments—ranging from adverse weather and occlusions to sensor noise and unknown objects—remains a formidable challenge. These obstacles underscore the urgent need to enhance the robustness of object detection systems, a cornerstone for the advancement of autonomous driving technologies. This survey delves into the latest research aimed at strengthening object detection robustness and explores critical aspects, such as advanced data augmentation methods, resilient model architectures, multi-modal feature representation, and emerging learning paradigms. Large-scale pre-trained models, comprehensive evaluation metrics, and testing protocols are also discussed to assess robustness under diverse conditions. By synthesizing existing research, this paper identifies current gaps and proposes pathways to balance performance and robustness while ensuring scalability. This work provides actionable insights for researchers and engineers, aiming to inspire the development of safer, more reliable, and adaptive object detection technologies for autonomous driving.
Show more
Read Article PDF
Cite
Research Article Open Access
Advances and Applications in Fully Homomorphic Encryption Research
With the rapid advancement of information technology and the widespread adoption of cloud computing, data security and privacy protection have increasingly become global priorities. In this context, Fully Homomorphic Encryption (FHE) has emerged as a sophisticated encryption technology capable of performing arbitrary computations on encrypted data without the need for decryption, thereby attracting significant interest from both academia and industry. Initially proposed by Rivest et al. in 1978 and practically realized by Gentry in 2009, FHE has evolved through four generations of schemes, each introducing novel construction methods and optimization techniques to enhance security and computational efficiency. Central to modern FHE schemes are lattice-based hard problems such as Learning with Errors (LWE) and Ring-Learning with Errors (RLWE), which provide robust resistance against quantum computing attacks. Additionally, advancements in optimizing the bootstrapping process and exploring hierarchical structures have further improved the practicality and performance of FHE. FHE applications span diverse fields, including cloud computing, artificial intelligence, and blockchain technology, demonstrating its immense potential in ensuring data privacy and facilitating secure computations. However, FHE still faces significant challenges related to computational efficiency, implementation complexity, and application scalability. Future research directions aim to enhance computational performance, broaden application scenarios, strengthen security measures, simplify implementation processes, and develop multi-modal and hybrid encryption schemes. Through a comprehensive review of FHE's development, current progress, applications, and challenges, this paper seeks to provide researchers and engineers with a thorough understanding of the FHE landscape, thereby promoting its continued advancement and practical utilization.
Show more
Read Article PDF
Cite
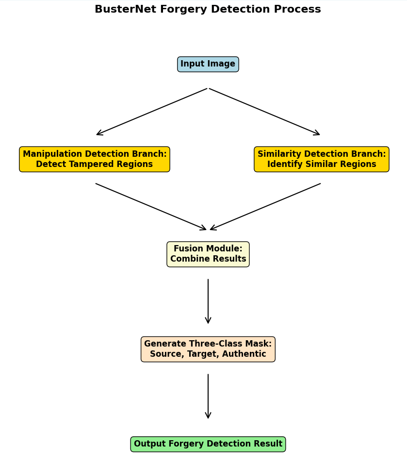
Research Article Open Access
A Review of Feature Matching Based Image Tampering Detection Methods
Article thumbnail
In recent years, digital image tampering detection techniques play an increasingly important role in dealing with digital image authenticity detection. This review analyzes in detail the feature matching based image tampering detection methods that mainly target the copy-paste tampering problem. Among such methods are subdivided into two subcategories: feature block-based and feature point-based detection. Traditional methods such as feature-point based SIFT and feature-block based Zernike Moments match by extracting local features or global features, but their performance is limited under high noise, low contrast and complex transformations. For this reason, this paper focuses on analyzing a hybrid framework that combines deep learning and traditional methods in addition to traditional methods. This hybrid framework significantly improves the detection efficiency and accuracy. In addition, this paper summarizes the commonly used datasets and their characteristics. It is shown that the hybrid framework demonstrates superiority in dealing with complex geometric transformations and post-processing operations, but there is still room for improvement in detecting small tampered regions. Future research should focus on efficiently fusing multiple methods to adapt to more diverse and complex tampering scenarios.
Show more
Read Article PDF
Cite
Research Article Open Access
A Review of Space Robotic Arm Technology
This paper summarizes the development of space manipulator technology at home and abroad, analyzing the trend of space manipulator technology is analyzed on task type, configuration, and operation mode. It also summarizes key technologies in mission planning, system control, path planning, vision perception, teleoperation control, and ground test verification. Finally, it summarizes the problems in the current space robotic arm technology and suggests solutions for developing China's space robotic arm.
Show more
Read Article PDF
Cite
Research Article Open Access
Current Status, Challenges and Prospects of Face Fraud Detection
Article thumbnail
Face fraud detection is an important technology to ensure the security of face recognition systems and is widely used in identity authentication, financial payment, smart security and other fields. With the increasing sophistication of fraud attack methods, especially the development of high-quality deep fakes and 3D mask technology, face fraud detection faces severe challenges. This paper systematically reviews the current status of face fraud detection research, from traditional methods to advanced technologies based on deep learning, and analyzes mainstream datasets and performance evaluation indicators. At the same time, this paper summarizes the main challenges in this field, including insufficient data diversity, generalization ability of models, and real-time issues. In response to these challenges, current solutions and technical trends such as data augmentation, adversarial training, and lightweight model design are explored. Finally, this paper looks forward to future development directions, including cross-modal data fusion, more efficient detection algorithms, and the establishment of legal and ethical norms, to provide a comprehensive reference for relevant researchers and promote the development and application of face fraud detection technology.
Show more
Read Article PDF
Cite
Research Article Open Access
Preparation Methods of Flexible Transparent Conductive Films: Comparison and Evaluation
Article thumbnail
With the development of consumer electronics, transparent conductive films (TCFs) are materials that have become more and more important due to their screen application, and are crucial for the development of the next generation of electronic devices, especially in applications like touchscreens, solar cells, and wearable devices. This paper reviews and compares novel materials and their fabrication methods for TCFs, mainly introducing some substitute materials for traditional brittle and expensive Indium Tin Oxide (ITO). Material like MXene, silver nanowires, carbon nanomaterials, and metal meshes offer enhanced flexibility, conductivity, and transparency. They show a promising future in flexible transparent conductive film applications. However, several challenges remain unsolved in production. In conclusion, while these substitute materials offers light future for flexible transparent conductive films, overcoming scalability, uniformity, and cost challenges is essential for their widespread adoption in consumer electronics. This review highlights the advantages and challenges of these materials and provides their potential for future flexible electronic applications.
Show more
Read Article PDF
Cite
Research Article Open Access
Matamaterial Development for Terahertz Absorber with Dynamic Tunable Property
Article thumbnail
Typical metamaterials which could achieve dynamic tunable property of terahertz absorption such as VO2, STO and graphene were reviewed. VO2, STO, Graphene are typical terahertz dynamic tunable absorbing metamaterial. Their unique optoelectronic properties can alter the properties of the material itself under changing external conditions, thereby achieving dynamic modulation of absorbed terahertz waves. The reasons of metamaterials could be used as terahertz dynamic absorbers were analyzed from the aspects of lattice structure, material properties, and electrical properties. The adjustable properties of each of the three materials and the external conditions required for tunable properties were explained. Simultaneously demonstrate the structure of metamaterials composed of three materials and their respective terahertz absorption properties. The advantages and disadvantages of three materials as terahertz dynamic absorbers were analyzed and discussed. The future development of three materials as terahertz dynamic absorbers was discussed, and the challenges and development of metamaterials in terahertz absorption dynamic modulation were reviewed.
Show more
Read Article PDF
Cite