Articles in this Volume

Research Article Open Access
An Overview of the 11 and 1111 Systems in Iron-Based Superconducting Materials
Article thumbnail
Since the discovery of superconductivity in 1911, significant progress has been made in the research and development of superconducting technology. This progress spans from low-temperature superconductivity to high-temperature superconductivity and from theoretical exploration to experimental verification. Scientists have continuously overcome challenges, laying a solid foundation for the practical application of superconducting technology. This paper introduces and analyzes a large and promising iron-based superconducting system. It explores the historical background, development process, and influencing factors of the 11 and 1111 systems. By examining these factors, the paper investigates their relatively unique superconducting properties, providing valuable insights and guidance for related research fields
Show more
Read Article PDF
Cite
Research Article Open Access
Harnessing More Power of Wind with a Novel Wind Turbine Design
Article thumbnail
Renewable energy sources, especially wind energy, offer one of the most viable and adaptable solutions. In our study, we have enhanced the conventional wind turbine design to extend the power generation phase, thereby improving the turbine's overall efficiency. Through experimental comparisons between our innovative design and the traditional one, we demonstrate that our modifications allow for overall higher power output under identical wind conditions, which suggests future directions in wind power generation equipment
Show more
Read Article PDF
Cite
Research Article Open Access
Investigation of Matrix Effect in the Determination of Bisphenols in Aquatic Products by Liquid Chromatography-Mass Spectrometry
Article thumbnail
In this study, techniques such as liquid chromatography-ultraviolet photometric de- tector and evaporative light scattering detector were used to search for substances in the matrix that produced matrix effects when LC-MS was used to determine bisphenol compounds in aquatic products. This study provides new insights for researchers dealing with matrix effect problems. Bisphenols are introduced, with a focus on BPA and BPS. LC-MS is a commonly used method for the determination of bisphenols, but it is often affected by matrix effects, primarily due to phospholipids present in aquatic products. To confirm this, a chromatographic method was established to identify substances in the matrix that may co-elute with BPs. Phospholipids were confirmed as significant contrib- utors to matrix effects. Finally, commonly used methods to eliminate matrix effects are summarized
Show more
Read Article PDF
Cite
Research Article Open Access
Rapid Portable Water Purification for Disaster Relief: Developing an Emergency Device to Quickly Purify Contaminated Water Sources to Potable Standards
Article thumbnail
This study checked out the growth and also improvement of a practical, mobile water purification device indicated to quickly convert polluted water into potable requirements, resolving the crucial problem of water scarcity in disaster relief initiatives. By reviewing extensive literary works on different water filtration system techniques as well as their applicability in post-earthquake situations, the research dived right into aspects of water contamination, contaminant identification, materials and methods in water purification, and layout considerations for mobile devices. The findings of the research revealed that the quality of water sources following the earthquake generally satisfied the fundamental standard in Turkey. A simple yet effective water purification device that successfully reduced water turbidity, meeting WHO standards was designed and constructed. This study underscored the importance of complex systems while highlighting need for locally feasible solution that can effectively support disaster victims with clean drinking fluids especially after earthquakes, thereby anchoring future research on development of disaster relief water purification tools within this scope
Show more
Read Article PDF
Cite
Research Article Open Access
An Optimised Method for ZnO Sacrificial Layer Lift-Off on GaN Substrates
Article thumbnail
This study investigates the optimisation of the sacrificial layer epitaxial lift-off process using ZnO grown on GaN substrate. The aim of the study is to achieve efficient ZnO removal while preserving the integrity of the GaN layer. Previous studies [1] have identified two major challenges: the declining dissolution rate of ZnO in HCl solution without regular refreshment and the mechanical deformation of the GaN layer during the lift-off process (the GaN layer tends to crack and curve when directly transferred to glass substrate due to stress release during ZnO dissolution). This research establishes mathematical relationships between 0.1mol/mL to 2mol/mL concentration of HCl and ZnO dissolution rate, as well as between the thicknesses of GaN and ZnO layers. These relationships are crucial for preventing GaN layer defects during the ZnO stripping process
Show more
Read Article PDF
Cite
Research Article Open Access
Recent Developments in MXene-Based Supercapacitors
Article thumbnail
MXenes, a family of two-dimensional transition metal carbides, nitrides, and carbonitrides, have emerged as promising materials for supercapacitor applications due to their unique properties, including high electrical conductivity, large surface area, and excellent electrochemical performance. Their graphene-like structure and the transition metal layer confer excellent conductive and energy storage properties. Therefore, they can be used as electrode materials for capacitors and to promote research progress in areas such as solid-state batteries. This review summarizes recent advancements in MXene-based supercapacitors, focusing on synthesis methods, structural properties, and electrochemical performance enhancements achieved through various strategies. Challenges and future prospects of MXene-based supercapacitors are also discussed, providing insights for researchers and engineers in the field of energy storage
Show more
Read Article PDF
Cite
Research Article Open Access
Development and Trend of Sludge Incineration Technology
Article thumbnail
With the continuous improvement of China's sewage treatment capacity, the amount of sludge has increased sharply, posing a severe challenge to environmental safety and disposal costs. In this paper, the development and trend of sludge incineration technology are analyzed, with emphasis on the characteristics, effects and practical applications of this technology, including the progress of equipment optimization, process innovation and pollutant emission control. At the same time, this paper emphasizes the bottleneck problems faced by the technology, and proposes the rotary kiln incineration technology as an efficient and environmentally friendly sludge treatment means, strengthening the pretreatment and drying process can reduce the water content of the sludge, thereby reducing the exhaust gas. By combing the current technical status and looking forward to the future trend, this paper provides theoretical basis and practical guidance for improving efficiency, reducing costs, realizing sludge reduction, harmless, stable and resource utilization, and promoting the coordinated development of China's environmental protection cause and circular economy
Show more
Read Article PDF
Cite
Research Article Open Access
The Wearable Devices about the Sodium Detection
This article focuses on wearable devices which used for detecting sodium. Sodium is an important parameter for assessing the state of our body, and real-time monitoring is essential. The amount of sodium in sweat is important because the level could show more like hydration assessment, exercise performance, medical conditions, individual differences, heat-related illnesses, and optimizing hydration strategies. The measurement of sodium content involves iontophoresis for stimulating sweat and electrochemical analysis which will use ion-selective electrodes. To ensure the accuracy of the measurement, solutions to the increase in sweat were proposed, including consideration of individual differences, minimization of contamination, and control of temperature and environmental factors. The factors that will influence the result of the measurement need to be eliminated. Advancements in materials for micro circuits and circuit structures are also discussed. The development of a wearable device for real-time sodium monitoring holds promise for health management, and challenges such as accuracy and environmental factors are being addressed
Show more
Read Article PDF
Cite
Research Article Open Access
Gallium-based Liquid Metal Nanoparticles for Drug Delivery Applications
Drug delivery systems have been widely investigated over the past decades for their ability to enhance drug efficacy and reduce side effects. However, in order to be applicable to a wide range of diseases and drugs, research on diverse and effective controlled delivery systems is imminent. The specificities of gallium-based liquid metal nanoparticles (Ga-based LMPs), such as low toxicity, core-shell structure, mobility, and photothermal effect, make them full of potential for development in drug delivery. Functional gallium-based LMPs can be driven by physical or chemical stimuli for targeted drug transport to the lesion. This review introduces the recent research progress of Ga-based LMPs by summarizing its unique advantages in the field of drug delivery. At the same time, this paper introduces some Ga-based LMPs drug delivery opportunities in conjunction with its advantages and challenges. This review will provide some directions for the future development of Ga-based LMPs in the field of drug delivery
Show more
Read Article PDF
Cite
Research Article Open Access
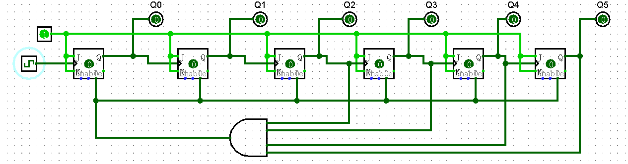
Design and Implementation of MOD60 Counter Based on Multisim
Article thumbnail
This paper primarily discusses the design schemes of asynchronous and synchronous counters, finding the characteristics of each circuit, and comparing the differences between them. In an asynchronous counter, asynchronous counters are driven by the output of the preceding flip-flops, with signals propagating stage by stage, causing cumulative delays. Although it is simpler in structure, the delay problem becomes significant as the number of bits increases, limiting its use in high-speed applications. Rather than asynchronous counters, all flip-flops of synchronous counters are driven by the same clock signal simultaneously, ensuring data changes synchronously. This results in higher stability and lower latency, making it suitable for scenarios requiring precise timing control. This paper systematically analyzes the working principles, characteristics, advantages, and disadvantages of two types of counters. Using Multisim and Logisim to present the design of an asynchronous MOD-60 counter and a synchronous MOD-60 counter, providing details of their design principles and each unit of circuits. The results indicate that while asynchronous counters are suitable for low-speed, simple applications, synchronous counters are a more reasonable choice for high-speed, precise counting scenarios
Show more
Read Article PDF
Cite