Articles in this Volume

Research Article Open Access
Comparative Analysis of Personalized Federated Learning Optimization Algorithms for Image Classification
Article thumbnail
As data privacy becomes more vital and data heterogeneity prevails in image classification, personalized federated learning optimization algorithms have come to the fore as an essential solution. These algorithms enable multiple clients to train personalized models while maintaining the privacy of their data, thus enhancing the performance of image classification. This study is targeted at conducting a thorough comparison among various personalized federated learning optimization algorithms when it comes to image classification. The proposed method follows a comparative study framework, where a global model is initialized and made available to multiple clients. Each client trains a personalized model using specific algorithms that incorporate both local data and the global model. The server then aggregates model updates according to the respective rules until convergence, with accuracy serving as the primary performance metric. Experiments were performed using the Canadian Institute for Advanced Research (CIFAR)-10 dataset, with the outcomes revealing varying test accuracies for algorithms as the number of clients changes. The findings demonstrate that each algorithm handles data heterogeneity and client numbers differently, showcasing their respective strengths and weaknesses in terms of accuracy, overfitting prevention, and adaptability to local data. These insights provide a solid foundation for selecting appropriate algorithms in practical scenarios.
Show more
Read Article PDF
Cite
Research Article Open Access
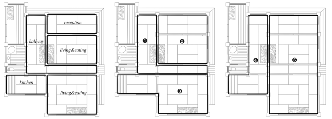
Properties and Application Potential of Shoji Screens: an Overview and Outlook
Article thumbnail
Historically, most modern residential buildings were designed as permanent and solid objects. However, many highly developed and populated contemporary cities have revealed emerging needs for more mobile, comfortable, economical, multi-functional, and aesthetic residences. One of the architectural styles contemporary architects can derive inspiration from is Japanese architecture, a unique architectural style well-known for its sophisticated building techniques, material selection, and aesthetics. Due to frequent natural disasters, the high forest cover rate, the limitations on space, and the dense population, most Japanese buildings (residences, temples, and palaces) developed high mobility, intricate functionality, and unique aesthetics. In previous research, very few scholars focused on a comprehensive discussion of one fundamental component of traditional Japanese architecture—the shoji screen—and how this component influences Japanese residences in multifaceted ways including the optical, ventilated, aesthetic and spatial ones. To address this research gap, this paper analyzed the properties of the materials composing the shoji screens and elucidates the reasons why the Japanese appreciate and utilize shoji screens. This paper approves the potential advantages in improving people’s living quality, endorses the applications of shoji screens in small residences, and proposes further refinements on shoji screens on materials.
Show more
Read Article PDF
Cite
Research Article Open Access
Error Analysis Based on Euler-Bernoulli Beam Theory: An Example of a Simply Supported Beam Bending Model
Article thumbnail
Euler-Bernoulli beam theory is a fundamental tool for structural analysis of beams in civil engineering and mechanical design and is widely used in scenarios such as bridges and building floors. However, its core assumptions ignore shear deformation and rotational inertia and are only applicable to slender beams (with large L/D ratios), whereas the errors under thick and short beams or complex loads in real engineering may be significant and affect structural safety. This article mainly analyzes that the deflection of Euler-Bernoulli beams due to neglecting shear deformation will be lower than the real value, so Timoshenko beam theory is introduced to correct it. In this paper, a discussion and analysis of the error is carried out by attaching specific loads to the simply supported beam model and combining it with simulation software.
Show more
Read Article PDF
Cite
Research Article Open Access
Bayesian Updating-Based Health Monitoring of Warren Truss Structures
Article thumbnail
In the realm of structural engineering, ensuring the safety and longevity of structures has become increasingly paramount, making structural health monitoring (SHM) a critical task. This study introduces an innovative damage identification strategy tailored for bridge structures, leveraging the Bayesian update method to enhance the precision and efficiency of damage detection. By constructing a comprehensive bridge structure model with the aid of advanced structural mechanics solvers, the research applies Bayesian inference to analyze the probability distribution of potential damages. This approach not only facilitates the identification of damage locations and extents with high accuracy but also optimizes the posterior distribution, significantly reducing computational costs. The findings demonstrate that this optimized method markedly improves upon traditional damage detection techniques, offering a more reliable solution for SHM. Moreover, the reduced computational burden allows for more frequent monitoring and quicker response times to emerging structural issues, thereby enhancing overall structural safety and management practices. This advancement paves the way for more effective maintenance strategies and contributes to the development of smarter, safer infrastructure.
Show more
Read Article PDF
Cite
Research Article Open Access
Key Role of Catalyst Pore Structure in Nonthermal Plasma-assisted Heterogeneous Catalysis
This review systematically evaluates the critical role of catalyst pore architecture in nonthermal plasma (NTP)-assisted heterogeneous catalysis, focusing on its impact on reactive species diffusion, surface plasma micro-discharge behaviors, and reaction performances in typical NTP catalytic processes such as CO2 hydrogenation and ammonia synthesis. Current research findings suggest porous catalyst structures can enhance local electric fields, with pore sizes approaching the Debye length promoting micro-discharges within the pores. Hierarchical porosity is beneficial to the NTP systems, improving not only catalyst dispersion but also the local mass transfer of plasma-induced reactive species (the improved accessibility of active sites), and thus the enhanced reaction performance. Case studies highlight that optimized pore structures (e.g., hierarchical mesoporous-microporous frameworks) significantly boost CO2 conversion to methane and methanol under mild conditions. In ammonia synthesis, microporous materials like ZIF-8 and gyroid mesoporous silica achieve high ammonia yields. However, mechanistic insights into the complex role of catalyst pore structures in balancing species diffusion under plasma, tuning the interaction between active sites and plasma-induced species and optimizing energy efficiency are still lacking. Future research in this field should place greater emphasis on hierarchical mesoporous-microporous structures with large pore diameters, as well as the synergy between discharge and confined catalysis.
Show more
Read Article PDF
Cite
Research Article Open Access
Effect of Diffusion Welding Parameters on the Microstructure and Mechanical Properties of Al-9.6at%Sc/6061Al Dissimilar Joints
Article thumbnail
The fundamental physical properties of the Al-9.6at%Sc alloy were experimentally determined, and diffusion welding experiments on Al-9.6at%Sc targets were performed. The results of the study revealed the following key findings: For the Al-9.6at%Sc alloy, the average coefficient of thermal expansion is 28.3×10⁻⁶ /℃ (within the range of 25~520 ℃), the average thermal conductivity is 161 W/(m·K) (25~600 ℃), Young’s modulus decreases from 93 GPa at 25 ℃ to 74 GPa at 600 ℃, the density is 2.66 g/cm³, and the specific heat capacity is 1.05 J/(g·K). In diffusion welding of Al-9.6at%Sc alloy to a 6061Al alloy backing plate, as the maximum residual stress at the interface is only 19.62 MPa. In the hot isostatic pressing diffusion welding process, a high-strength joint can be obtained when the surface roughness is below 0.8 μm, the welding temperature is maintained between 450 and 500℃, the welding pressure is around 125 MPa, and the holding time ranges from 3 to 5 hours. Furthermore, Mg atoms from the 6061Al alloy accumulate around the Al₃Sc phase in the Al-9.6at%Sc alloy, forming stable Mg-Al solid solutions at the weld joint.
Show more
Read Article PDF
Cite
Research Article Open Access
Research and Application Analysis of Generative Adversarial Network Technology
Article thumbnail
Generative Adversarial Networks (GANs) have revolutionized the field of generative modeling, achieving significant success in areas such as image generation, healthcare applications, and text-to-image translation. Their ability to produce highly realistic data has opened new possibilities across various industries. This paper comprehensively examines GANs, focusing on their fundamental structure and categorizing them into three main types. It highlights the pivotal role of their simple initial design in enabling subsequent advancements. However, real-world applications of GANs face notable challenges, including training instability, which often leads to mode collapse, ethical concerns such as deepfakes and privacy issues, and the high computational requirements that limit their practical use. This study delves into architectural improvements and task-specific adaptations, offering potential solutions to enhance training stability and optimize resource usage. This paper aims to provide a structured learning path for newcomers and researchers by addressing these critical issues while proposing strategies to advance GAN technology into new and emerging domains. Ultimately, this work contributes to a deeper understanding of GANs and their future potential.
Show more
Read Article PDF
Cite
Research Article Open Access
A Study on the Retrofitting Model of Older Neighborhoods under the Perspective of Inventory Renewal
Article thumbnail
As China's urbanization moves from incremental expansion to stock optimization, the transformation of old urban districts has become a key task in improving the living environment of residents. At present, most of the old neighborhoods have problems such as irrational space utilization, aging infrastructure, and insufficient public service support, which seriously affect the residents' quality of life and the sustainable development of the city. Domestic old neighborhood renovation research has developed rapidly in recent years, forming various modes such as micro-renewal, demolition and reconstruction, functional composite, etc., while government-led and PPP modes and other renovation methods have also appeared. This study adopts the method of combining case analysis and policy interpretation, selects representative old district transformation cases in different regions, analyzes their transformation modes, implementation process, capital investment, and residents' participation in-depth, and summarizes the experiences and problems; and systematically combs through the relevant policy documents issued by the state and localities. The results of the study show that traditional transformation modes such as government-led have problems such as a single source of funding and insufficient social participation, and that residents' self-financing mode and enterprise investment mode also have their limitations. Through the PPP model of “government-led, enterprise cooperation and residents' participation”, the funding pressure is effectively alleviated and the sustainability of the renovation project is realized. At present, the renovation is still facing challenges such as insufficient historical and cultural protection and lack of long-term maintenance mechanisms, but the future renovation of old neighborhoods will move forward in the direction of in-depth innovation of diversified modes, all-factor sustainable development, and synergistic governance enhancement of multiple subjects.
Show more
Read Article PDF
Cite
Research Article Open Access
Borohydride Solid-State Electrolytes: Ion Transport Mechanisms and Modifications
The ongoing global transition toward higher energy density and enhanced safety in energy systems has positioned all-solid-state lithium batteries as a pivotal solution to current energy storage limitations, owing to their intrinsic safety characteristics and lithium metal anode compatibility. Borohydride-based solid-state electrolytes demonstrate exceptional performance characteristics, including high ionic conductivity exceeding 10-3 S/cm at room temperature, broad electrochemical stability windows, and structurally tunable [BH4]⁻ anion frameworks. This paper systematically describes the structural features of borohydride solid-state electrolyte and analyzes the conductive mechanism of this electrolyte from the point of view of defect chemistry; At the same time, this paper not only nearly reviews the progress of modification of borohydride solid-state electrolytes in the direction of solid solution and elemental doping in recent years, but also reveals the technical challenges of borohydride solid-state electrolytes in their own performance and scale-up preparation. Based on this, this paper looks at future research directions for borohydride solid-state electrolytes in terms of material properties, interface engineering and process optimization.
Show more
Read Article PDF
Cite
Research Article Open Access
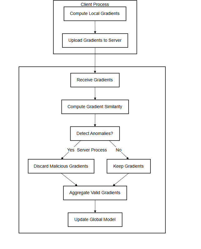
Analysis of Defence Mechanisms for Security Federated Learning
Article thumbnail
This review systematically examines security mechanisms in Federated Learning (FL), addressing the critical privacy-utility trade-offs in sensitive sectors such as healthcare, finance, and the Internet of Things (IoT). FL enables collaborative model training without raw data sharing, but its susceptibility to attacks like data poisoning and gradient leakage threatens its adoption in privacy-sensitive domains. The study evaluates four primary defence strategies: Secure Aggregation (SA), Differential Privacy (DP), Byzantine-robust aggregation, and Hybrid Frameworks, assessing them from theoretical and practical perspectives. SA utilises cryptographic techniques, such as Advanced Encryption Standard (AES)-256, to ensure privacy, while DP introduces noise to balance privacy protection with model utility. Hybrid methods combine these approaches, though they face challenges related to scalability. The review also identifies current research gaps, including the need for adaptive defences against evolving adversarial tactics and lightweight protocols suitable for resource-constrained IoT environments. By synthesising the strengths and limitations of these defence mechanisms, this study provides a roadmap for developing secure, scalable FL systems, contributing to advancing privacy-preserving technologies in critical sectors.
Show more
Read Article PDF
Cite