Articles in this Volume

Research Article Open Access
Preparation of Hydrophobic Membranes and Their Applications in Various Areas
Article thumbnail
Hydrophobic membranes are increasingly being recognized for their versatile applications across a wide range of fields, including corrosion protection and separation processes. Their ability to repel water and resist fouling makes them highly valuable for enhancing the durability and extending the service life of various industrial, consumer products and so on. This paper conducts a comprehensive review of the preparation methods for different types of hydrophobic membranes, based on an analysis of relevant existing literature. The study places particular emphasis on current societal and industrial priorities, exploring how these membranes are utilized in key areas such as corrosion resistance, chemical separation, and marine engineering. Furthermore, it delves into the fundamental mechanisms that underpin their hydrophobic properties. This review reveals that significant advancements have been made in the development of diverse fabrication techniques for hydrophobic membranes. Notably, there is a growing trend toward more environmentally friendly and sustainable preparation methods, aligning with global green chemistry initiatives. Moreover, the application of hydrophobic membranes is expanding beyond heavy industry into everyday products and scenarios, indicating their growing integration into daily life and their potential to contribute to more durable, efficient, and sustainable technologies in the future.
Show more
Read Article PDF
Cite
Research Article Open Access
A Systematical Review on Mechanisms of Soil Deformation Induced by Different Vertical Shaft Construction Methods
This paper reviews soil displacement induced by vertical shaft construction and compares downward and upward approaches using evidence from analytical solutions, numerical modelling and scaled tests. For downward excavation, cut-and-cover method generally produces trough-shaped surface settlement, with typical magnitudes of Smax= 0.1%~0.3%H (WhereSmaxis maximum settlement) and influence up to 1.5D(WhereDas diameter), accompanied by cantilever-type wall lateral movement peaking at mid-depth. Diaphragm-wall shafts show parabolic wall deflection (often 4~6 mm) and settlement of 8~11 mm, while groundwater drawdown may amplify deformation by 30%~50%. Vertical shaft sinking method exhibits staged deformation with a convex-to-concave transition around 0.4~0.7H. For upward methods, they can limit surface settlement (<1mm) but intensify deep soil-structure interaction and crown dislocation risk.
Show more
Read Article PDF
Cite
Research Article Open Access
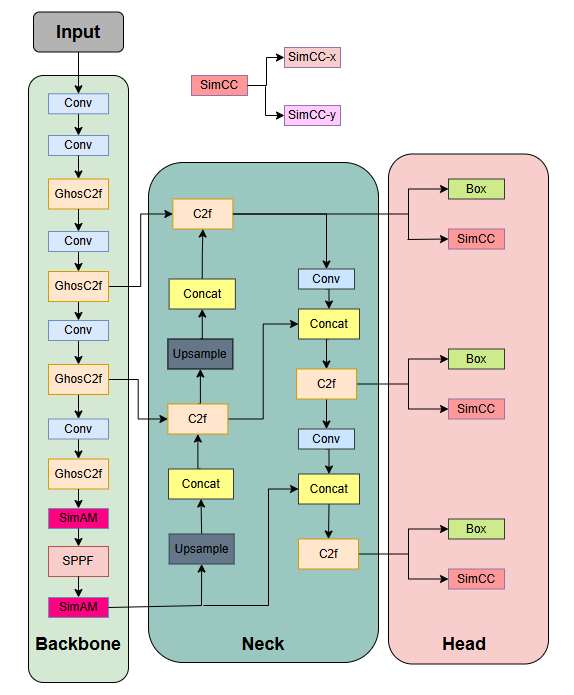
Improved YOLOv8s-Pose for Base Fire Keypoint Localization
Article thumbnail
To address the issue of keypoint deviation in existing primer keypoint localization methods, an improved YOLOv8s-Pose primer detection and keypoint localization algorithm is proposed. Firstly, the standard convolution in the C2f module of the YOLOv8s-Pose backbone network is replaced with GhostConv, which improves computational efficiency and reduces the number of parameters. Secondly, the SimAM attention mechanism is integrated; this parameter-free attention mechanism not only does not add extra parameters but also effectively enhances the feature expression capability of small targets. Finally, the keypoint regression head in the detection head network is replaced with SimCC to improve the localization accuracy of primer crater keypoints. Experimental results demonstrate that on a self-built primer dataset, the improved algorithm achieves an mAP@0.5 of 98.5%, an increase of 11.6% compared to the original YOLOv8s-Pose algorithm, and an mAP@0.5:0.95 of 89.2%, an increase of 21.9%, while reducing computational load and number of parameters, meeting the precision requirements for primer identification and keypoint localization in industrial inspection scenarios.
Show more
Read Article PDF
Cite
Research Article Open Access
Error Correction for Multi-Source Integrated Navigation in Unmanned Aerial Vehicles
Article thumbnail
Accurate and robust navigation of UAVs during approach and landing is challenging when GNSS is degraded and heterogeneous sensors are asynchronous. This paper studies error sources and correction methods for a multi-source integrated navigation system that combines SINS/GNSS with ground-based laser ranging and RF radar. First, error models are derived for attitude, velocity and position in strapdown inertial navigation, and major error sources of GNSS, laser ranging and RF radar are summarized. Second, two practical compensation strategies are introduced: a low-dynamic detector with complementary-filter-based angular-rate compensation to suppress attitude drift, and a GNSS latency compensation scheme that uses IMU short-term propagation to align delayed GNSS observations. Third, an adaptive federated unscented Kalman filter (AF-UKF) is developed. Innovation-consistency statistics drive online inflation of measurement covariance, reliability-based fusion weights, and fault isolation with state reset, enabling robust fusion under outliers and local sensor failures. Simulations on a fixed-wing landing trajectory (635 s, initial altitude 3000 m) show that multi-source fusion reduces mean position errors to about 0.42-0.47 m and mean velocity errors to about 0.02 m/s. Compared with UKF and federated UKF (F-UKF), AF-UKF further decreases mean latitude/longitude/altitude errors to 0.330/0.316/0.298 m and mean velocity errors to 0.012-0.015 m/s, demonstrating improved accuracy and robustness.
Show more
Read Article PDF
Cite
Research Article Open Access
Bayesian Updating for Multi-Source Data Fusion and Its Application in Refining Finite Element Models of Concrete-Faced Rockfill Dam: The Case of the Polihali Dam
Article thumbnail
This study proposes a finite element model correction method for the Polihali concrete-faced rockfill dam based on multi-source data fusion Bayesian updating. This solves some major problems with traditional model fixing, there isn't enough way to measure how certain we are of the parameters, combining lots of different types of data is difficult, and it's slow for figuring out what parameters mean when there are a lot. According to the fusion of four types of monitoring data on 329 based on standardization formation. A Bayesian inversion framework is centered on the internal friction angle and the core parameters (φ) and elastic modulus (Ε) were constructed. NUTS algorithm is used for MCMC sampling and convergence diagnosis, and the optimal parameters are corrected for the ANSYS finite element model. After Bayesian update, the posterior mean of is 53.86°, with the reduction of uncertainty at 61.8%; the posterior mean of is 119.60MPa, with the reduction of uncertainty at 95.9%: A -0.045 correlation coefficient between the two parameters would avoid a compensate effect. The modified model correctly predicted the stress and strain, the maximum equivalent stress was 1.9263MPa and the maximum deformation amount was 282.47mm, this is in keeping with the mechanical principles. This kind of method overcomes the main problem of traditional model modification very well. It has a strong and healthy probabilistic foundation for creating improved engineering models, performing structural safety evaluations, and optimizing structural monitoring systems. It provides a good reference for similar panel rockfill dams.
Show more
Read Article PDF
Cite
Research Article Open Access
Disturbance-Observer-Based Tracking Control for a UAV Landing Guidance Platform
Article thumbnail
During UAV landing guidance, the electro-optical stabilized tracking platform is required to maintain high line-of-sight (LOS) pointing accuracy. However, in practical engineering environments, disturbances such as wind load, structural friction, and attitude coupling may generate equivalent torque disturbances at the motor shaft, which degrade the tracking performance and even cause significant LOS deviation. To address this problem, this paper proposes a robust control method based on a disturbance observer (DOB). First, a single-axis servo system model with lumped torque disturbance is established based on the dynamic model of a DC torque motor and its load. A three-loop cascade control architecture is adopted, and a disturbance observer based on the nominal inverse model and a Q-filter is embedded in the velocity loop to estimate and compensate disturbances online. The effectiveness of the proposed method is verified through MATLAB simulations. Simulation results show that under step disturbance conditions, the peak LOS error decreases from approximately 0.20 mrad to about 0.18 mrad, demonstrating that the proposed control strategy effectively improves the robustness and disturbance rejection capability of the system.
Show more
Read Article PDF
Cite
Research Article Open Access
Modeling and Error Compensation Method for Self-Heating Effect of DIC Camera Oriented to Intelligent Monitoring of Civil Structures
Article thumbnail
Aiming at the problems of image point drift and degradation of measurement accuracy caused by the self-heating effect of cameras in the long-term intelligent monitoring of civil structures by Digital Image Correlation (DIC) technology, this paper designs special self-heating tests and internal parameter calibration tests under a constant temperature environment. The chip temperature is collected in real time through the camera SDK to quantitatively reveal the strong positive correlation between chip temperature and image point drift as well as core internal parameters. A self-heating noise regression model and an internal parameter-temperature mapping model are constructed, and an error compensation method without additional hardware investment is proposed. The test results show that the proposed method can reduce the image point drift error by more than 97%. After the correction of the two models, the errors are reduced to 0.0049~0.0054 Pixel and below 0.0064 Pixel respectively. This research can provide high-precision visual measurement technical support for the intelligent health monitoring of civil infrastructure such as bridges and transmission towers.
Show more
Read Article PDF
Cite
Research Article Open Access
Study on the Influence of Combustion Reaction in the Tail Nozzle of Air Turbine Rocket Engine on Thrust Performance
Article thumbnail
Air turbo rocket engine (ATR) is a combined cycle power device that mixes turbine and rocket technology. It has many good features, such as a wide working range, high thrust-weight ratio, good specific impulse and strong mobility. It is an ideal power source for near-space high-speed aircraft, tactical missiles and two-stage-to-orbit aerospace transportation systems. This paper, based on five core research aspects, explains the ATR engine's working principle, core component optimization methods, variable working condition performance and control rules, sorts out the current core technical challenges, and looks forward to the future development trend. It provides theoretical reference and technical support for the ATR engine's engineering application and performance improvement. The rapid development of high-speed aeronautical and aerospace technologies in recent years has put forward higher requirements for the performance of air-breathing power devices, and ATR has received extensive attention from academia and industry around the world due to its unique advantages in transonic and hypersonic flight conditions. Different from traditional gas turbine engines that rely entirely on atmospheric oxygen for combustion and pure rocket engines that carry all oxidants, ATR uses a rocket gas generator to pre-generate high-temperature gas, then introduces atmospheric air through an inlet to mix with the pre-generated gas for secondary combustion, and finally expands the mixed gas through a turbine to output thrust. This special working mode makes it avoid the problems of the low thrust-weight ratio of turbine engines and the low specific impulse of pure rocket engines, filling the performance gap between the two traditional power schemes in the flight Mach number range of 3 to 6.
Show more
Read Article PDF
Cite
Research Article Open Access
Research on Time-Space Characteristics of Safe Operation of High-Altitude Tethered Kites
Article thumbnail
This paper studies the time-space characteristics of safe operation of high-altitude tethered kite arrays to solve the problem of airspace use efficiency, builds a dynamic model of tethered kites based on spherical coordinate system and a double-layer collision detection method for the kite and tether using the minimum enclosing ellipsoid, builds a cooperative control framework with three key parameters: initial distance (S), release time difference (Δt) and pitch angle difference (Δβ), uses MATLAB simulation to analyze how these parameters affect safe operation, the trajectory prediction error of the model is less than 7.8%, simulation results show that controlling Δt can create a safe time window, when S = 75 m, the safe time window is mainly between 22 s and 32 s, controlling Δβ can achieve vertical separation, when Δβ ≥ 9°, the safe distance can be reduced to 50 m, this study gives the control limits of time difference and pitch angle difference for safe range, forms an active prevention method of "use time or attitude to make up for small space" and provides a theoretical basis for compact layout of kite power plants.
Show more
Read Article PDF
Cite
Research Article Open Access
Study on the Evaluation of Sustainable Agricultural and Rural Development
Article thumbnail
Based on 84 prefecture-level cities in the Yellow River Basin from 2008 to 2022, this paper measures the SARD level in the Yellow River Basin by integrating AHP- entropy method, wavelet-genetic-support vector machine and wavelet-ant colony-support vector machine. Then, on the basis of referring to the relevant agricultural divisions, the spatial types of SARD in the study area are identified based on K-means clustering, and the obstacle factors that hinder SARD in the study area are distinguished by the obstacle degree model, and the factors that affect SARD in the study area and its driving mechanism are explored by the geographic detector. In order to promote the planning and guiding strategy of SARD in the study area.
Show more
Read Article PDF
Cite