Articles in this Volume

Research Article Open Access
Music Composing for Certain Emotion Based on Advanced Models
Article thumbnail
With the rapid evolution of artificial intelligence, emotion-conditioned music generation has become a focal point in computer music research. This study examines how advanced machine learning models, especially those developed in the last five years, enable the generation of music that aligns with specific emotional categories. The study begins by tracing the historical development of computer music and emotional expression in music, followed by an analysis of emotion evaluation methods. It then reviews and compares the performance of three state-of-the-art Transformer-based models: EmoMusicTV, Emotion Token Transformer, and a continuous-valued emotion model. The findings show that models with hierarchical structures and continuous emotion control demonstrate higher flexibility and emotional accuracy. However, challenges remain in data quality, emotional subjectivity, structural coherence, and evaluation consistency. It is concluded by proposing future research directions, such as multimodal conditioning, cross-cultural modeling, and symbolic-audio hybrid systems. This work contributes a comprehensive overview of current technologies and lays the foundation for developing emotionally intelligent music generation systems that bridge AI and human affect.
Show more
Read Article PDF
Cite
Research Article Open Access
Diagnosis of Alzheimer’s Disease: Machine Learning and Deep Learning Approaches
Alzheimer’s disease (AD) is a progressive neurodegenerative disorder, and its exact causes and influencing factors remain unclear. Traditional diagnostic methods require substantial human effort, often lack sufficient accuracy, and are challenged by the subtlety of early symptoms, which can easily be misinterpreted as other age-related conditions such as senile depression. In recent years, the integration of machine learning (ML) and deep learning (DL) techniques has provided new possibilities for improving early diagnosis. This paper reviews the basic theory of AD, introduces diagnostic approaches that apply ML and DL methods, and discusses current limitations in data availability and model performance. Finally, it explores future trends aimed at enhancing the accuracy and efficiency of intelligent AD diagnosis systems. This study aims to provide a comprehensive overview of current research progress and offer theoretical support for the future development of intelligent early diagnostic tools for Alzheimer's disease. It also serves as a reference for applying artificial intelligence techniques in the broader field of neurodegenerative disease detection.
Show more
Read Article PDF
Cite
Research Article Open Access
Optimized Design of Crop Planting Strategies Based on Nonlinear Programming
Article thumbnail
The advancement of agricultural technology has facilitated large-scale production. Efficient land use, optimal crop selection, and strategic planting decisions are crucial for improving productivity, minimizing cultivation risks, and promoting sustainable rural economic development. This paper focuses on optimizing crop planting strategies in a rural area of northern China. Data preprocessing included encoding and standardizing variable types. The actual crop yields in 2023 were used as the projected sales volumes for subsequent years. Based on problem analysis, the task is modeled as a nonlinear programming problem. A nonlinear model was constructed using crop planting area SSS as the decision variable, with constraints including land area, crop rotation, and legume planting frequency. An algorithm was designed to solve the model. Initially, the nonlinear solver from Python's SciPy library was applied, later optimized using a genetic simulated annealing algorithm. Sensitivity testing showed high responsiveness. Under Scenario 1, the total revenue reached 10.516 million RMB; under Scenario 2, the total revenue reached 16.26 million RMB.
Show more
Read Article PDF
Cite
Research Article Open Access
AI-enabled Cybersecurity: An In-depth Look at Technologies, Applications, and Challenges
The problem of network security is becoming more and more serious, which brings huge losses to individuals, enterprises and countries. Concurrently, artificial intelligence(AI) has made remarkable progress, and its application in the field of network security has gradually received attention. This paper focuses on the application of AI in the field of network security, and comprehensively compares AI-driven approaches with traditional network security protection methods by using literature research method, case analysis method and comparative analysis method. The objective is to assess the effectiveness and challenges of AI technologies in enhancing network security. The study found that artificial intelligence, relying on machine learning, deep learning and natural language processing and other technologies, performs well in intrusion detection and defense, malicious code identification and defense, and network security situation awareness, which can effectively improve the level of network security protection. However, it also faces many challenges in its application. To address these challenges, the paper proposes methods to enhance the application of AI in network security protection, such as improving the diversity and quality of data, simulating different network environments and attack scenarios, encrypting the collected data, and evaluating models with multiple verification methods.
Show more
Read Article PDF
Cite
Research Article Open Access
Algorithmic Enhancement of Brain-Computer Interface Control: Harnessing Thought for Precise System Management
Article thumbnail
Brain-computer interface (BCI) control technology is a cutting-edge technology that allows users to control computers, mechanical devices, and other electronic devices with their minds by directly connecting the brain to external devices. This manuscript examines the methodologies employed in signal acquisition and decoding. A comparative analysis is conducted between two distinct approaches to signal acquisition: invasive and non-invasive techniques. The discussion encompasses their respective advantages, limitations, and contextual applications. Then, this paper cross-sectionally compares the application of several different machine learning (ML) algorithms in BCI control awareness, such as Autoregressive (AR), Long Short-Term Memory (LSTM) in Temporal Model; Support Vector Machines (SVM), Neural Network (NN), Ridge regression (RR) in Regression model. All these algorithms play an important role in signal decoding for BCI. Finally, this paper successfully decodes and analyzes the signals using the Hidden Markov Algorithm (HMM) as an example, which will show some value for future applications in various fields such as consciousness control and medical rehabilitation.
Show more
Read Article PDF
Cite
Research Article Open Access
Machine Learning Prediction Models for Colorectal Cancer Based on the Novel Ensemble Framework
Article thumbnail
Colorectal Cancer (CRC) is a highly prevalent malignancy globally, and early prediction is crucial for improving prognosis. This study used a multidimensional CRC dataset (n=1000) provided by the Kaggle platform, which contains 14 clinical and lifestyle characteristics. First, data imbalance was mitigated through Random Oversampling (ROM) and standardization. Subsequently, a comprehensive evaluation was performed on seven baseline machine learning models, including Gradient Boosting Decision Tree (GBDT), eXtreme Gradient Boosting (XGBoost) and so on. Based on performance metrics such as accuracy and F1 score, GBDT and XGBoost were subsequently selected as the optimal base learners. Finally, the predictive probability features generated by the base learners are fed into the meta-learners such as Random Forest (RF), K Nearest Neighbor (KNN) and Multi-Layer Perceptron (MLP) for secondary modeling. The interpretability of the model is achieved through the Shapley Additive exPlanations (SHAP) value, which quantifies the marginal contribution of each feature to the prediction. Experiments show that the RF integration architecture based on GBDT and XGBoost baseline models has the best performance (accuracy of 0.9527 and AUC of 0.9923). SHAP analysis showed that Activity_Level and BMI were core predictors with limited contribution from gender, confirming the prioritization of exercise and weight management in CRC prevention. The framework demonstrated excellent robustness and maintained its predictive advantage even when inefficient base models e.g., Logistic Regression (LR) were introduced. This study provides an interpretable machine learning paradigm for CRC risk stratification with potential for clinical translation.
Show more
Read Article PDF
Cite
Research Article Open Access
Enhancing Sensory Feedback in Prosthetics: Current Innovations and Future Directions
Article thumbnail
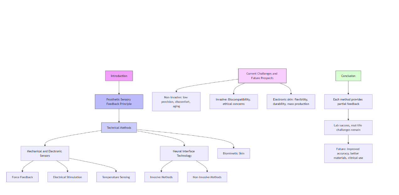
With the development of society and culture, people are more and more inclusive and concerned about disabled groups, and the problems and limitations faced by disabled people when wearing artificial limbs are gradually being paid attention to. The absence of sensory feedback in contemporary prosthetics constitutes a fundamental issue, significantly contributing to the reluctance of many individuals with disabilities to utilize these devices. This article summarizes the primary methods to enhance the sensation of prosthetics in the current stage. Current research methods are divided into 3 types: mechanical and electronic sensors, neural interface technology (invasive and non-invasive), and biomimetic materials. These approaches can provide sensory feedback to prosthetic users to some extent. Although temperature sensing in electromechanical sensors is not widely used, this technology can significantly enhance the experience and sense of happiness of prosthetic limb users. Moreover, existing studies have shown that bionic skin can successfully restore some amputees' sense of touch and tingling. However, all current technologies are facing particular challenges and still have excellent future development prospects.
Show more
Read Article PDF
Cite
Research Article Open Access
Research on the Design of Information Resource Automatic Classification and Recommendation System Based on Deep Learning
Article thumbnail
This article proposes a framework for automatic classification and recommendation of information resources based on deep learning. Through neural networks and natural language processing techniques, automatic classification of information resources can be effectively achieved, and personalized suggestions can be provided based on user behavior and semantic features of items. The classification adopts a combination of convolutional neural network and long short-term memory network for more accurate localization of text labels; The combination of deep learning collaboration and content recommendation algorithm is recommended to improve the recommendation effect. The experiment shows that this design method has improved accuracy and recommendation effectiveness compared to traditional classification and recommendation methods, and has the advantages of high accuracy and high real-time performance, which can meet the needs of information processing in large-scale data processing.
Show more
Read Article PDF
Cite
Research Article Open Access
Research on Classification Method of Civil Legal Liability Based on Machine Learning Algorithm
Article thumbnail
In judicial practice, the determination of civil legal liability is a crucial core link, the essence of which is to realize the reasonable attribution of responsibility for the consequences of acts in complex social relations through the deconstruction of legal elements and the analysis of the relevance of factual evidence. The interpretation space of legal concepts, the subjective tendency of evidence assessment, and the continuous emergence of emerging case types make the traditional manual adjudication mode face a double challenge in terms of efficiency and standard unity. In this context, machine learning technology provides a new path for liability determination through data-driven quantitative analysis methods. In this study, we optimize the parameters of the random forest model based on the sparrow search algorithm (SSA), construct the SSA-RF liability determination model, and conduct comparative experiments with traditional algorithms such as decision tree, support vector machine (SVM), BP neural network, and K nearest neighbor (KNN). The experimental results show that the SSA-RF model significantly leads in the core metrics of accuracy (0.98), recall (0.98), precision (1.00), and F1 score (0.99), demonstrating excellent classification stability and comprehensiveness. The study shows that integrated learning methods, especially the random forest model optimized by intelligent algorithms, have significant advantages in the correlation analysis of complex legal elements and factual evidence, while shallow models such as KNN are limited by algorithmic mechanisms that are difficult to adapt to such scenarios. The SSA-RF model proposed in this paper not only breaks through the predicament of difficult to quantify subjective discretion in traditional judicial practice, but also provides a reliable technical solution for building intelligent judicial assistance system, which is of great practical value for promoting the standardization of judicial decision-making and the improvement of trial quality and efficiency.
Show more
Read Article PDF
Cite