Articles in this Volume

Research Article Open Access
Application and performance evaluation of recycled building materials in civil engineering
Article thumbnail
The concept of renewable materials has received extensive advocacy and promotion in the ongoing development of the construction industry. Furthermore, emerging renewable building materials, such as bio-based composite materials, are continually evolving and gradually being incorporated into civil engineering applications. This paper focuses on the application and performance assessment of recycled building materials in civil engineering. As a crucial component of environmental protection and sustainable development, recycled building materials possess vast potential for application. In this article, the characteristics of common materials such as recycled concrete, recycled steel, and recycled glass are introduced, and their mechanical performance, durability, and other vital attributes are evaluated. Finally, the feasibility and challenges of recycled building materials are analyzed, along with discussions on sustainable development strategies and policy support. The comprehensive research results demonstrate the significant role of recycled building materials in promoting sustainable development in civil engineering, warranting increased support and promotion at the policy and societal levels.
Show more
Read Article PDF
Cite
Research Article Open Access
Advancements, challenges, and future perspectives in quadruped robots: A survey
Article thumbnail
This survey paper dives into the multifaceted space of quadruped mechanical autonomy, investigating center standards, methods, challenges, and the crevices shaping this advancing field. Through a comprehensive examination of existing writing, the paper synthesizes experiences from things that emphasize the importance of movement procedures, control ideal models, and landscape adjustment in quadruped robots. By fundamentally assessing conflicting investigations and showing talks about them, the paper contributes to determining clashes and the progression of information. The paper highlights the viable suggestions, considering challenges related to the energetic landscape route, vitality productivity, human-robot interaction, and strength. Be that as it may, a few questions stay uncertain, such as the ideal movement approach and integration of cognitive capabilities. In conclusion, this survey paper offers researchers a clear understanding of the current state of quadruped mechanical technology and welcomes assistance in the investigation into the energizing roads that lie ahead.
Show more
Read Article PDF
Cite
Research Article Open Access
Overview of underwater optical wireless communication positioning based on signal processing
Article thumbnail
Underwater Optical Wireless Communication (UWOC) stands as a pivotal technology in the realm of data transmission in challenging aquatic environments. Despite its importance, UWOC systems grapple with a plethora of interference issues that have the potential to severely compromise their performance. This abstract delves into the realm of anti-interference techniques in the domain of UWOC, with a particular focus on the utilization of signal processing methods. The narrative commences by underscoring the significance of UWOC systems and the vast array of applications they support, spanning diverse fields such as oceanography, environmental monitoring, and underwater exploration. This underscores the pressing need for robust solutions to mitigate the various forms of interference that can hinder effective data transmission in underwater scenarios. The article proceeds by introducing the various types of UWOC and delves into their current research status, with a specific emphasis on the ongoing evolution and emerging trends in the UWOC field. It then provides detailed insights into several prevalent UWOC positioning methods, outlining their distinct characteristics and the specific application contexts where they excel. Additionally, the article highlights the existing challenges and prospects for the future development of UWOC positioning technology, intending to offer valuable guidance to prospective researchers in this dynamic and critical area of underwater communication.
Show more
Read Article PDF
Cite
Research Article Open Access
Analysis of key risk factors for prefabricated building projects based on social network analysis
Article thumbnail
With the continuous development of prefabricated buildings, their quality issues are getting more and more attention. With a view to improving the risk management of the qualitative aspects of prefabricated buildings, determine the whole process quality risk indicators for prefabricated buildings from the whole life cycle. Risk factors are identified through literature research and questionnaire survey method, and the whole process quality risk assessment model of prefabricated building is constructed based on social network analysis. Combined with the specific quality risk indicators network role analysis to determine the key risks, the study found that the design and construction stages are where key risk factors are most likely to be present, respectively, the design of the actual constructability is poor, the design of the integration is insufficient, the field workers are inexperienced in construction, the actual feasibility of the construction is poor, the construction equipment is not advanced enough. Targeted coping strategies are proposed according to the key risks.
Show more
Read Article PDF
Cite
Research Article Open Access
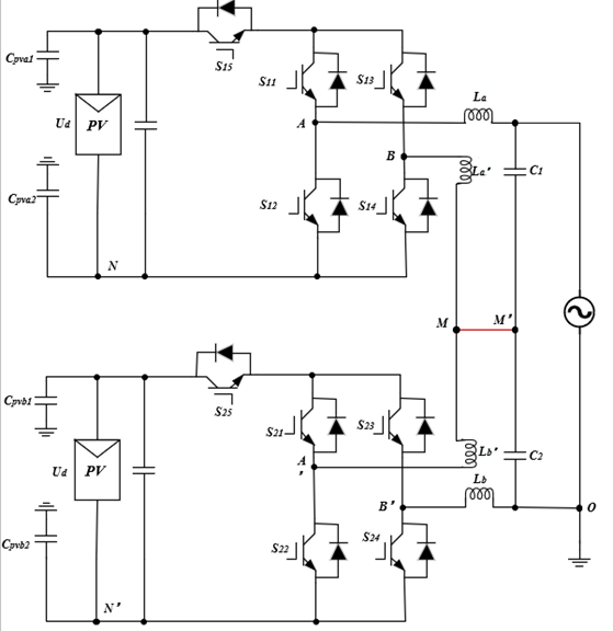
Leakage current suppression methods for single-phase photovoltaic inverters
Article thumbnail
Given the swift expansion of the world’s population and economy, the decline in environmental quality caused by global warming, frequent climate disasters, ecosystem damage, sea level rise and other problems makes the world energy structure is changing, which means many countries start to develop their new energy industry and technology in order to meet their growing demand for energy. Therefore, promoting the energy transformation and innovation has become a new focus, and photovoltaic (PV) power generation as a green energy source is the focus of attention. PV inverters are essential components of photovoltaic array systems since they are the principal equipment capable of converting the fluctuating DC voltage produced by solar panels into mains frequency alternating current. However, the leakage current problem appeared during its operation has become one of the most important focuses of electrical engineers in recent years. This paper takes three aspects which is topology, filter and modulation mode to discuss how to suppress common mode leakage current in inverters. This paper reviews the existing research results and looks forward to their future development trends, which provides a reference for the following research.
Show more
Read Article PDF
Cite
Research Article Open Access
Novel five-level inverter based on DC power-capacitor series charge-discharge switching strategy
Article thumbnail
Photovoltaic power generation systems generally include four modules: solar cells, batteries, inverters and controllers. Among them, the inverter converts the direct current generated by the photovoltaic array into a power conversion device that meets the grid-connected requirements for industrial frequency alternating current, which is the key equipment for grid-connected photovoltaic power generation system. Most multilevel inverters in the market today are based on the Neutral-Point-Clamped (NPC) structure to generate voltages at different levels, and then control the magnitude and direction of the voltages through H-bridge circuits. This topology has been maturely used in three-level inverters, but if we want to build five-level, seven-level and more level numbers of inverters based on NPC, the number of capacitors used is increasing, and the circuit becomes more and more complex. Therefore, this paper proposes a five-level inverter topology based on single power supply-single capacitor series charging and discharging. (Power-capacitor series charge-discharge switching, PCSCDS). This inverter has a simple structure, comprehensible control strategy and requires only one DC power supply and one large capacitor to generate a five-level voltage. The topology is subsequently simulated and analyzed by MATLAB/Simulink simulation, which proves the effectiveness of the novel inverter.
Show more
Read Article PDF
Cite
Research Article Open Access
A basic introduction to integrated circuit technology
Article thumbnail
This paper summarizes and synthesizes the research findings of previous scholars, starting from the fabrication of single-crystal silicon to wafer processing and the final chip manufacturing. Additionally, it analyzes the domestic and international integrated circuit industry chains and markets, elucidating the levels and characteristics of the technology both domestically and internationally. This paper aims to provide readers with a comprehensive understanding of the various processes and steps involved in the production of integrated circuits, and to enable readers to develop a preliminary and fundamental understanding of the integrated circuit industry.
Show more
Read Article PDF
Cite
Research Article Open Access
Single-phase online interactive uninterruptible power supply design
Article thumbnail
The single-phase on-line interactive uninterruptible power supply (UPS) designed in this paper consists of three circuits, namely, a single-phase power factor correction circuit, a single-phase inverter circuit, and a bi-directional DC/DC circuit, each of which contains a main circuit as well as a control circuit. The principle, parameter design and control circuit design of each circuit are briefly described. The simulation model of the UPS is constructed, and the simulation results in normal and abnormal utility power are given to verify the correctness of the design.
Show more
Read Article PDF
Cite
Research Article Open Access
Reduce energy consumption - causes of CMOS inverter switching delay and its influencing factors
Article thumbnail
This paper offers a comprehensive examination of the Complementary Metal-Oxide-Semiconductor (CMOS) inverter, a quintessential component in contemporary digital integrated circuits, renowned for its minimal power consumption, robust noise resistance, and adaptability. The focus of this investigation is the switching delay of the CMOS inverter, a pivotal attribute that exerts substantial influence on the overall functionality of the circuitry. This discourse undertakes a detailed exploration of the factors contributing to the CMOS inverter switching delay, dissecting the influence of both intrinsic and extrinsic elements. Initially, the analysis delineates the origins of the switching delay in CMOS inverters, categorizing them into internal and external determinants. Subsequently, the study meticulously examines methodologies to modulate these factors, thereby achieving effective control over the delay. By implementing strategic optimizations, this research aims to diminish latency and enhance operational efficiency. Through a theoretical lens, this paper elucidates the complex interplay between these inherent and external factors, culminating in the optimization of the CMOS inverter switching delay. The insights garnered from this analysis are poised to offer a substantive theoretical foundation for the design of more efficient and reliable digital circuits in the current technological milieu.
Show more
Read Article PDF
Cite
Research Article Open Access
Modal analysis of taipei 101 building
Article thumbnail
In this paper, a multi-stage modeling and simulation approach incorporating different deformation conditions is used to analyze the structure of the Taipei 101 building. The modeling process mainly involves the formation of an initial simplified model based on the basic geometry, the determination of an accurate model based on the actual dimensions, and finally the introduction of a hollow structure design to mimic the density and mass distribution of the real building. After the model is established, mesh creation and mesh independence study are carried out. The simulation is carried out using Ansys software, which mainly performs the process of selecting boundary conditions, determining the equivalent density, dividing the mesh for modal analysis, and obtaining the modal vibration pattern as well as the corresponding intrinsic frequency. By analyzing the intrinsic frequencies and vibration modes, the structure of Taipei 101 Building is prone to resonance under certain circumstances, and this study provides some significance to the geology of local seismic activities.
Show more
Read Article PDF
Cite